HOME   LIST
‹–   –›

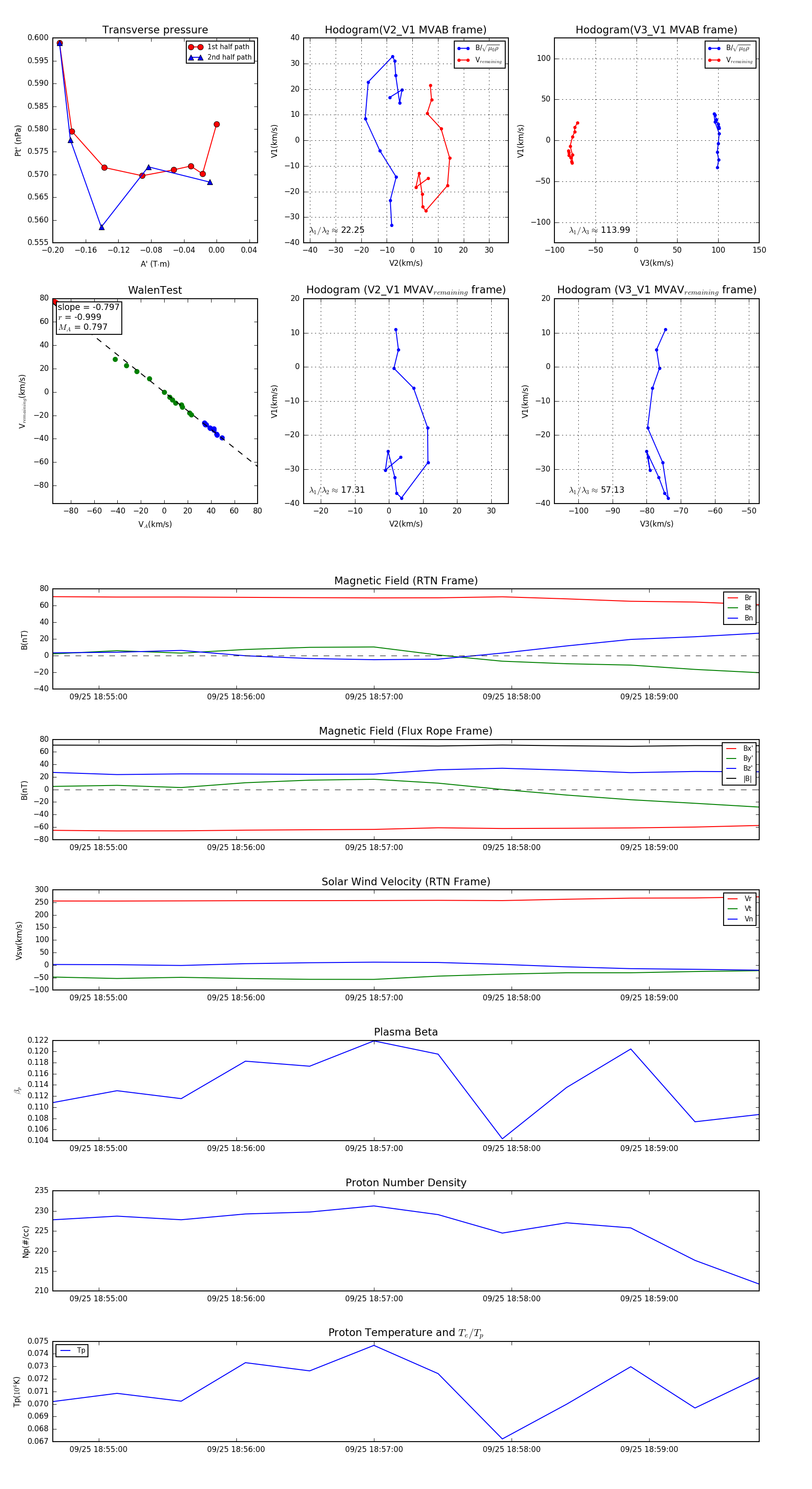
Flux Rope in 2024

Flux Rope Event 2024-09-25 18:54:40 ~ 2024-09-25 18:59:48 (309 seconds)


plot