HOME   LIST
‹–   –›

Flux Rope in 2024

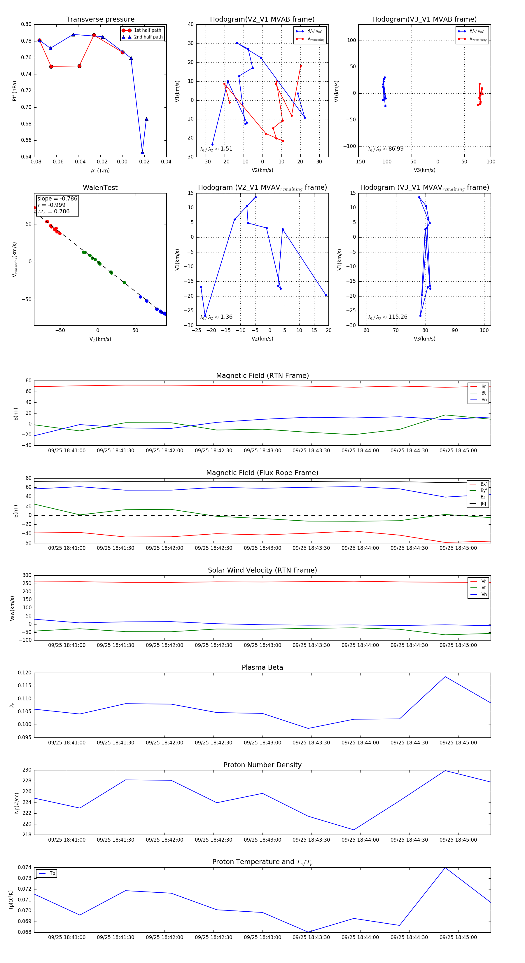
Flux Rope Event 2024-09-25 18:40:40 ~ 2024-09-25 18:45:20 (281 seconds)


plot