HOME   LIST
‹–   –›

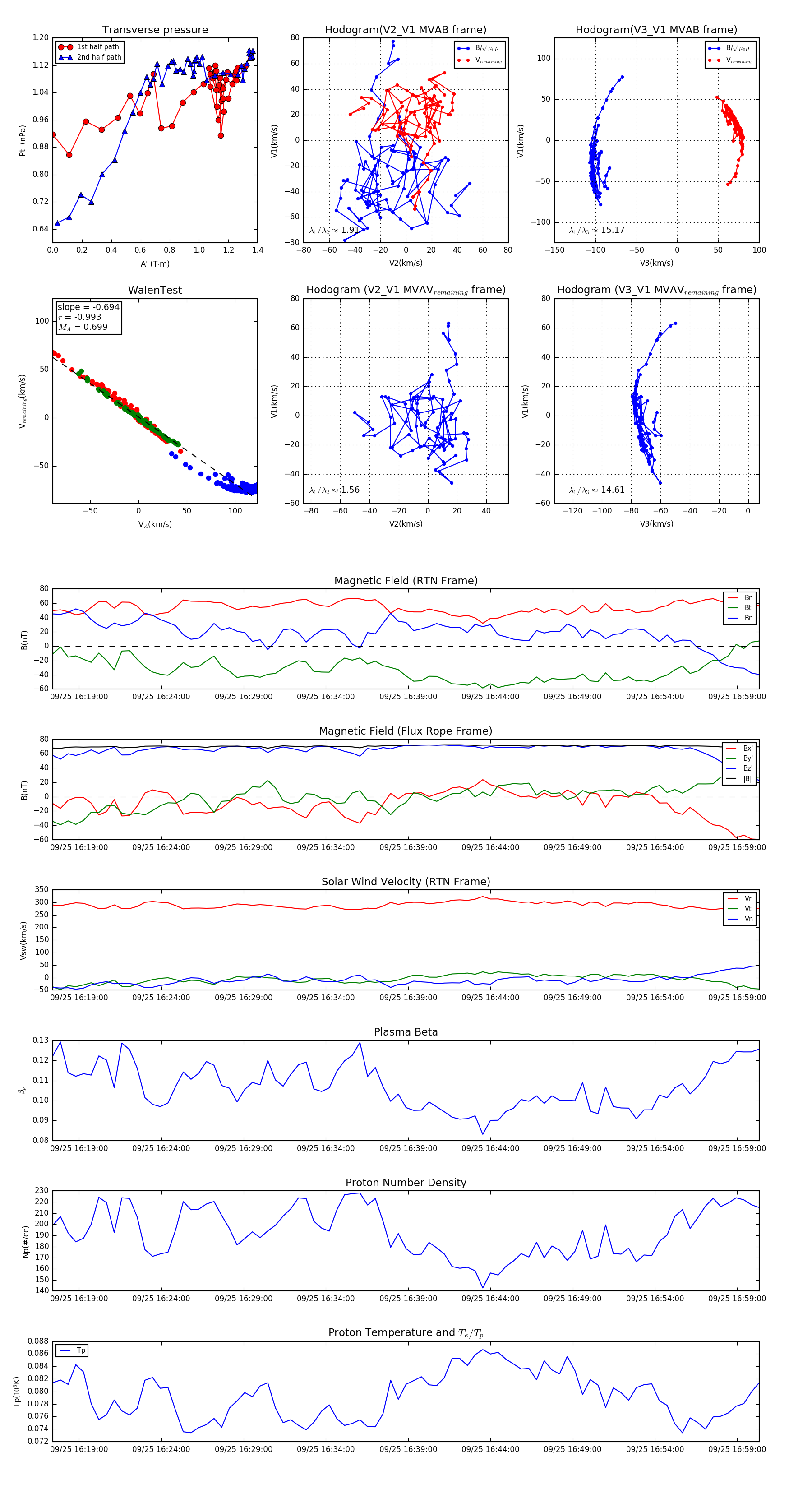
Flux Rope in 2024

Flux Rope Event 2024-09-25 16:17:24 ~ 2024-09-25 17:00:20 (2577 seconds)


plot