HOME   LIST
‹–   –›

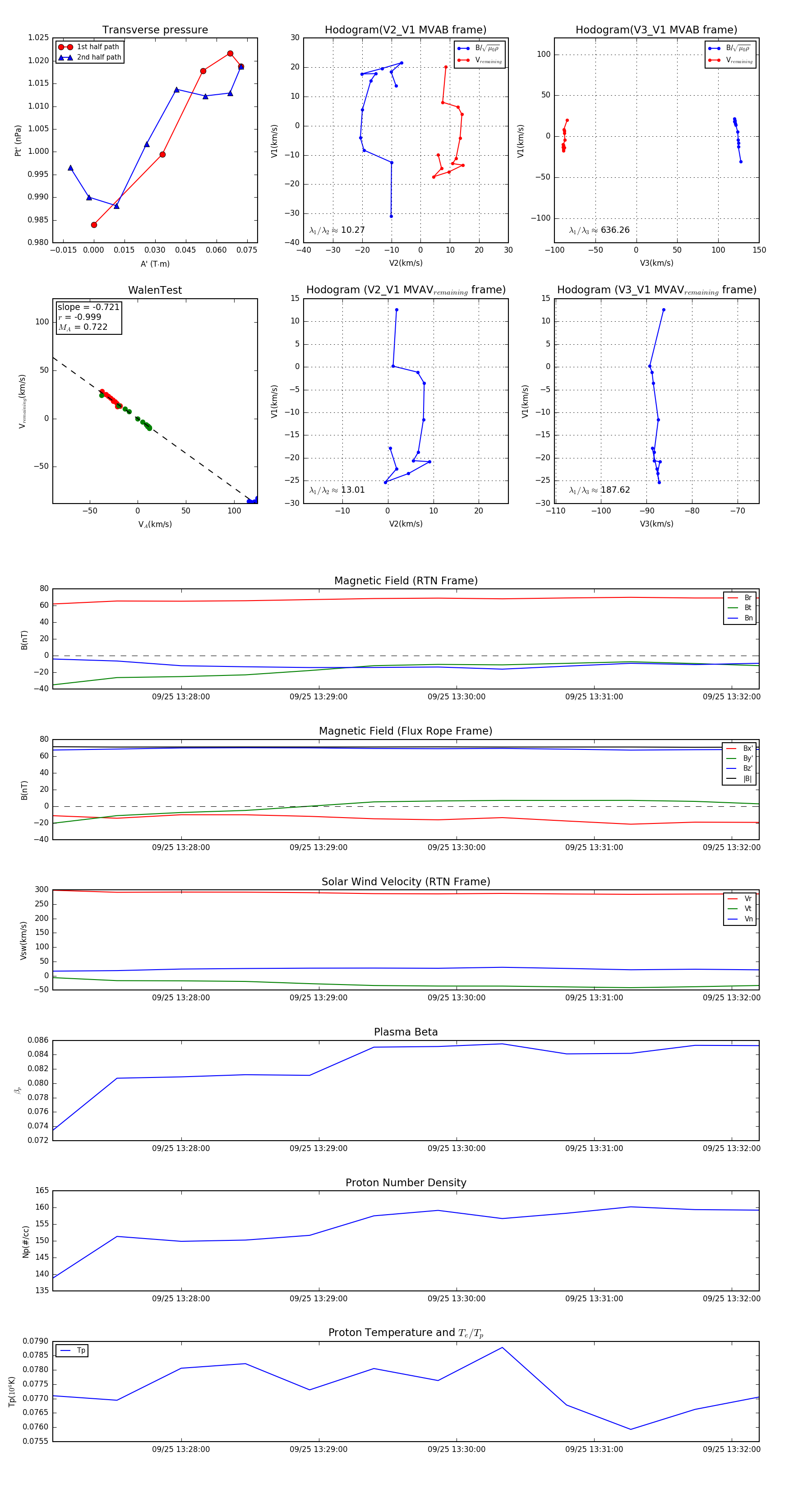
Flux Rope in 2024

Flux Rope Event 2024-09-25 13:27:04 ~ 2024-09-25 13:32:12 (309 seconds)


plot