HOME   LIST
‹–   –›

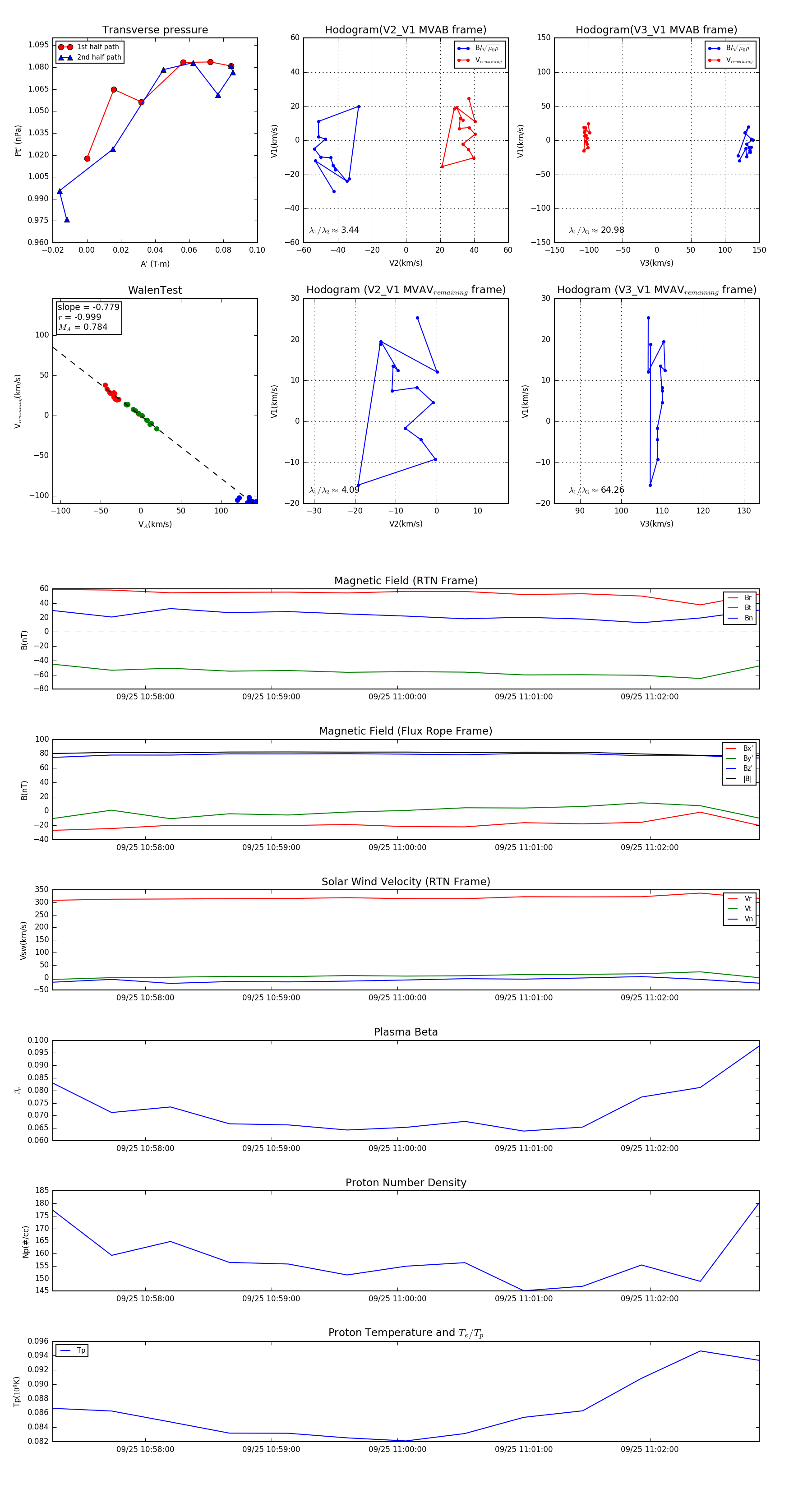
Flux Rope in 2024

Flux Rope Event 2024-09-25 10:57:16 ~ 2024-09-25 11:02:52 (337 seconds)


plot