HOME   LIST
‹–   –›

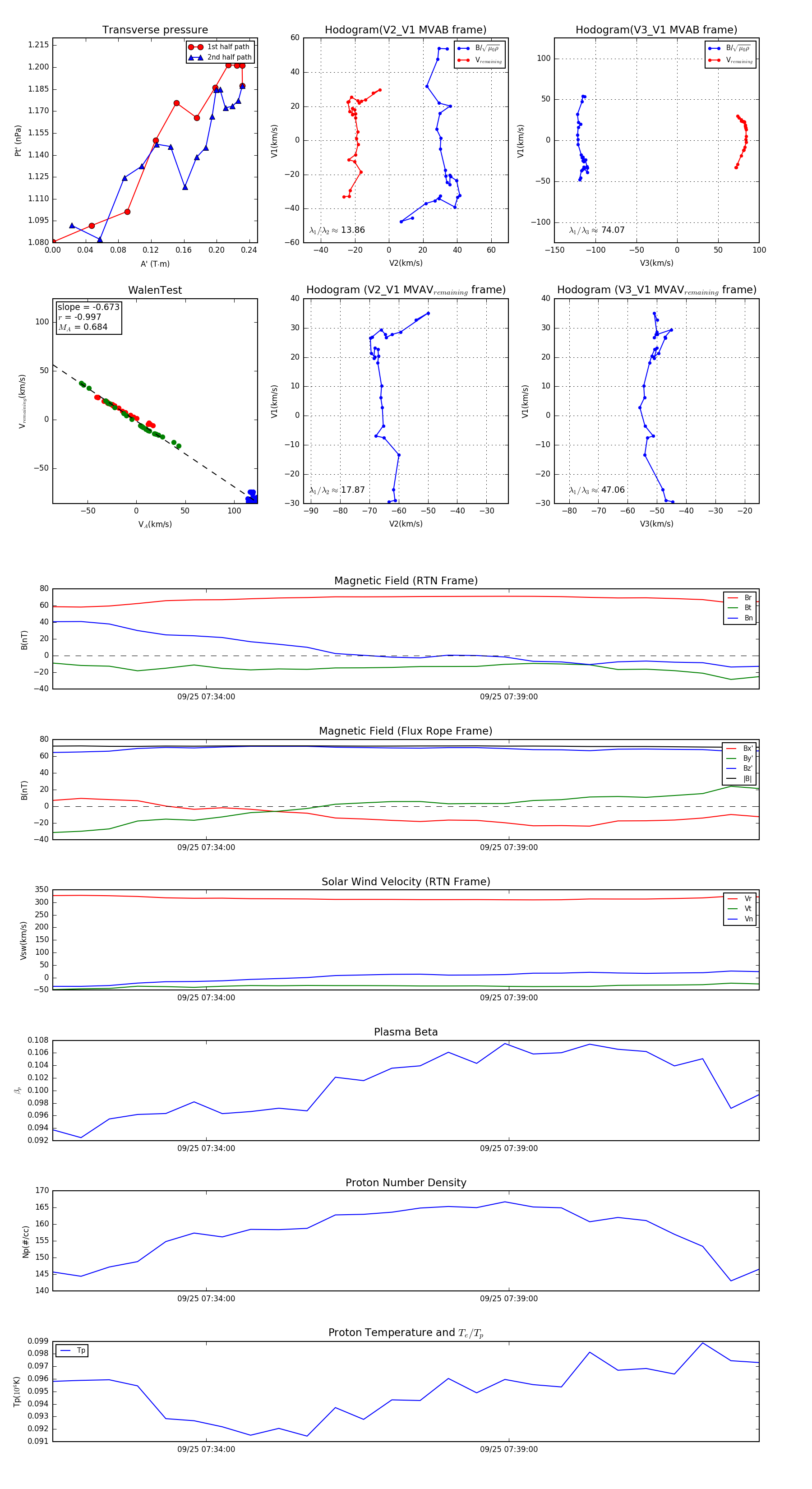
Flux Rope in 2024

Flux Rope Event 2024-09-25 07:31:28 ~ 2024-09-25 07:43:08 (701 seconds)


plot