HOME   LIST
‹–   –›

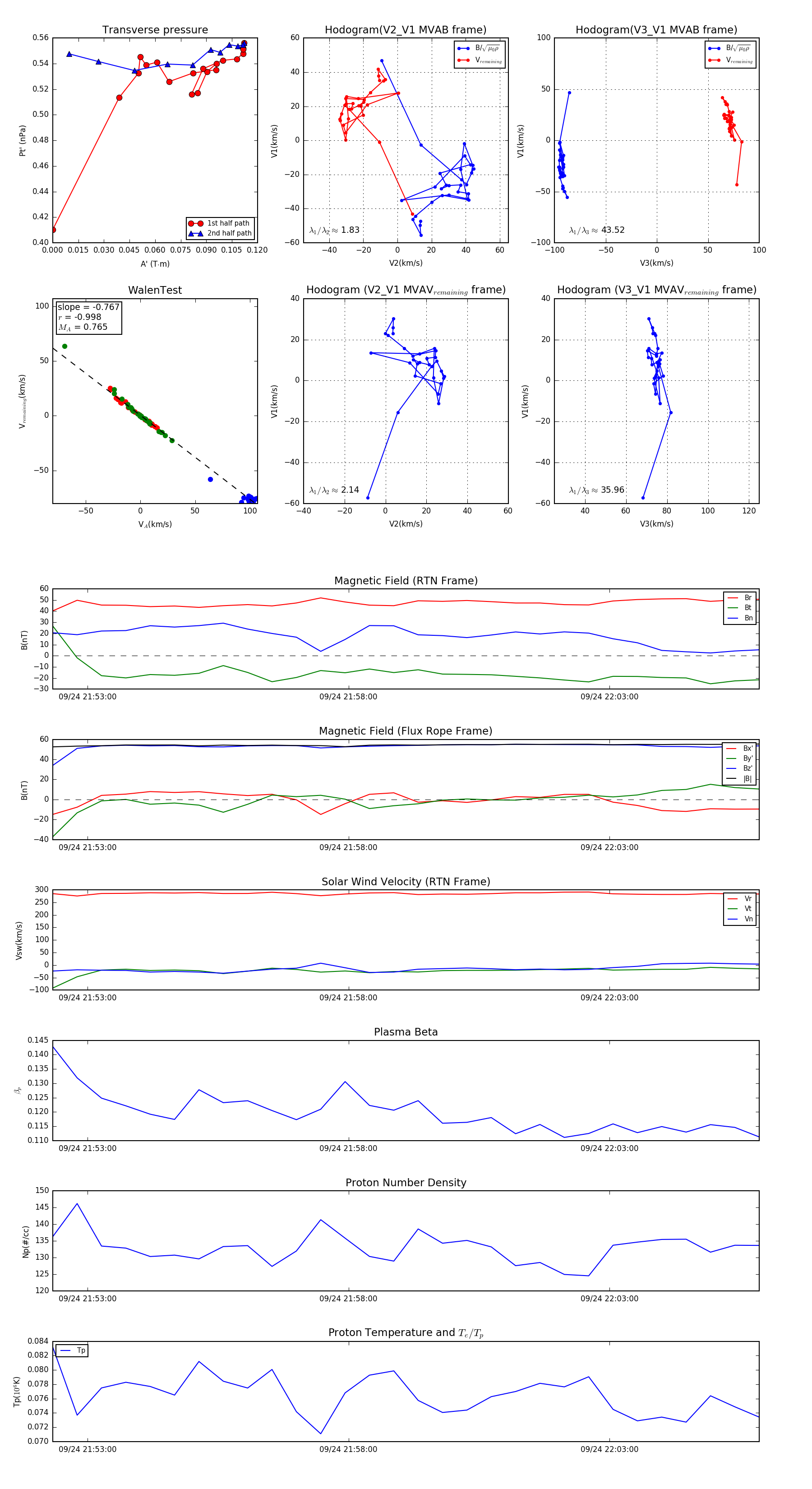
Flux Rope in 2024

Flux Rope Event 2024-09-24 21:52:20 ~ 2024-09-24 22:05:52 (813 seconds)


plot