HOME   LIST
‹–   –›

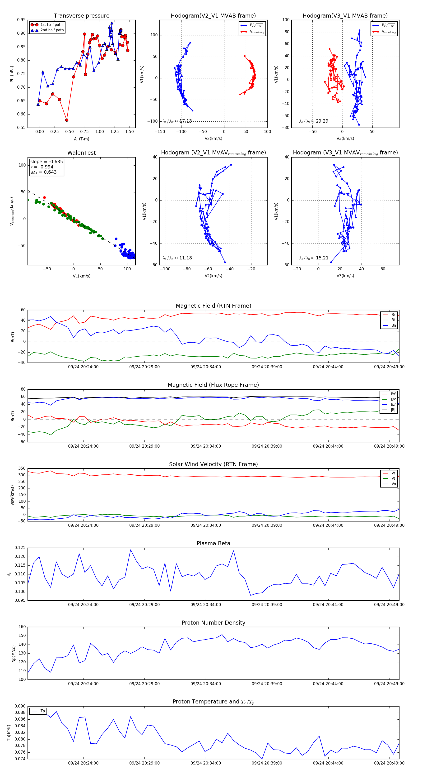
Flux Rope in 2024

Flux Rope Event 2024-09-24 20:19:28 ~ 2024-09-24 20:49:48 (1821 seconds)


plot