HOME   LIST
‹–   –›

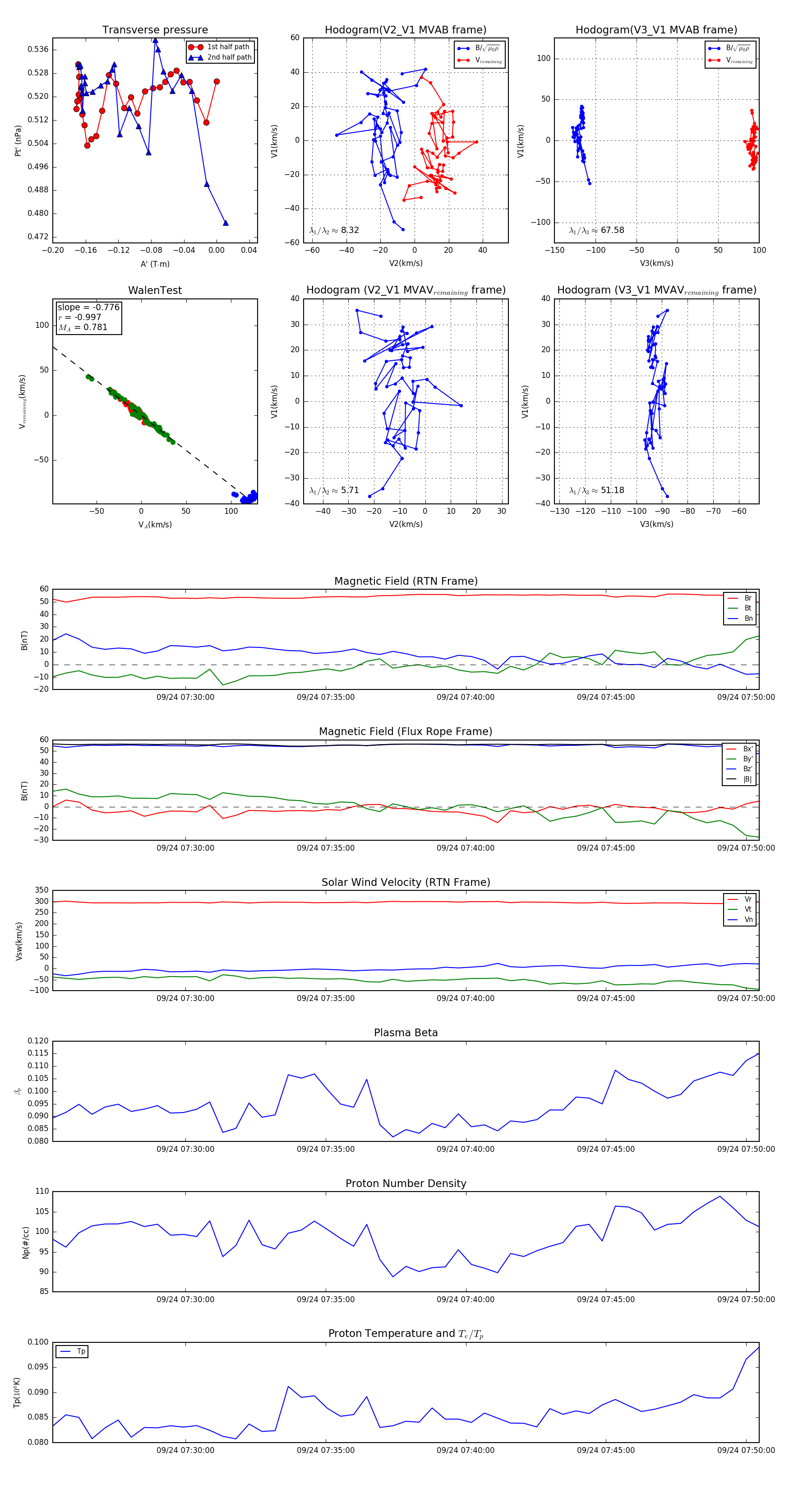
Flux Rope in 2024

Flux Rope Event 2024-09-24 07:25:16 ~ 2024-09-24 07:50:28 (1513 seconds)


plot