HOME   LIST
‹–   –›

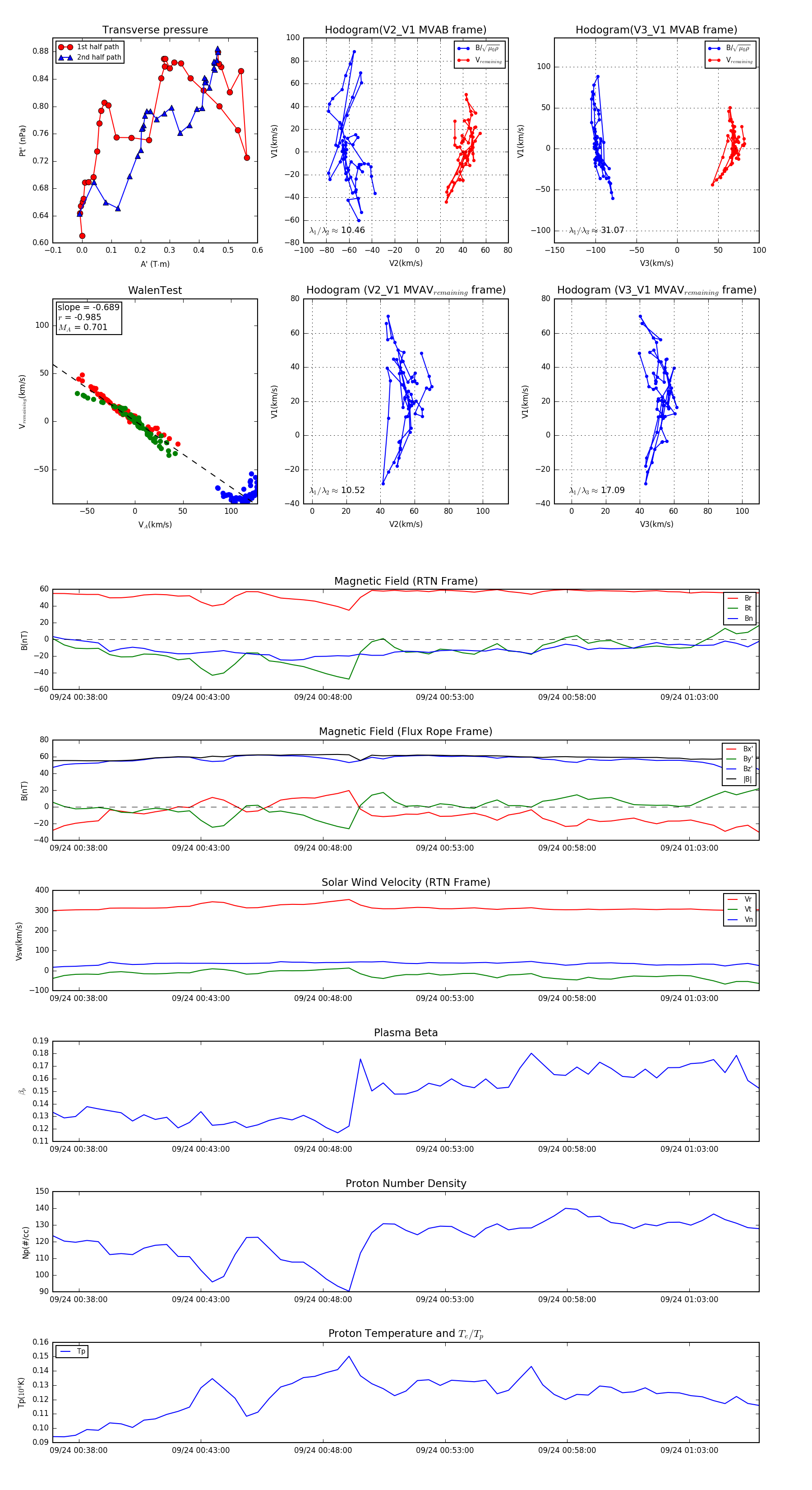
Flux Rope in 2024

Flux Rope Event 2024-09-24 00:36:56 ~ 2024-09-24 01:05:52 (1737 seconds)


plot