HOME   LIST
‹–   –›

Flux Rope in 2024

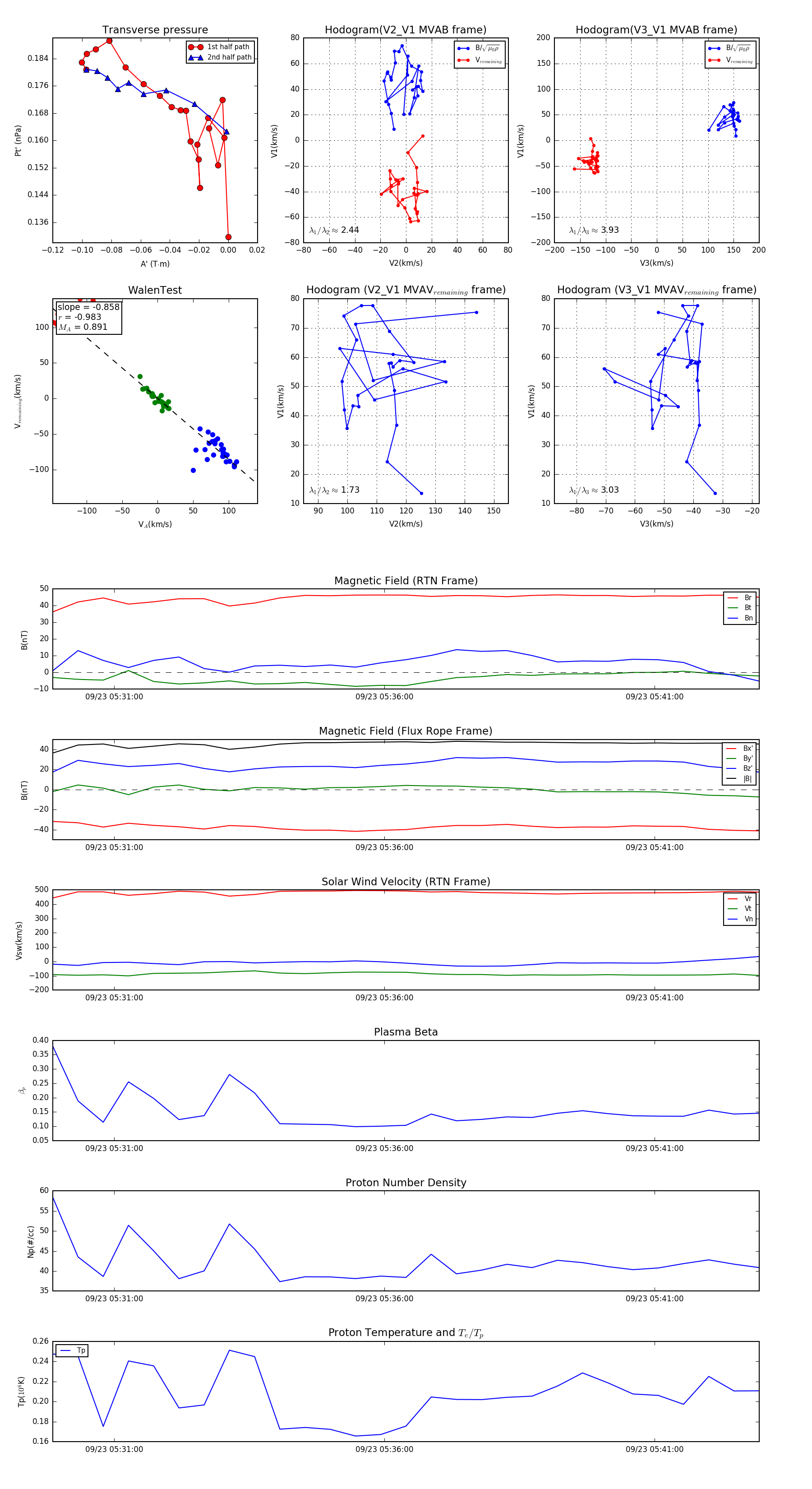
Flux Rope Event 2024-09-23 05:29:52 ~ 2024-09-23 05:42:56 (785 seconds)


plot