HOME   LIST
‹–   –›

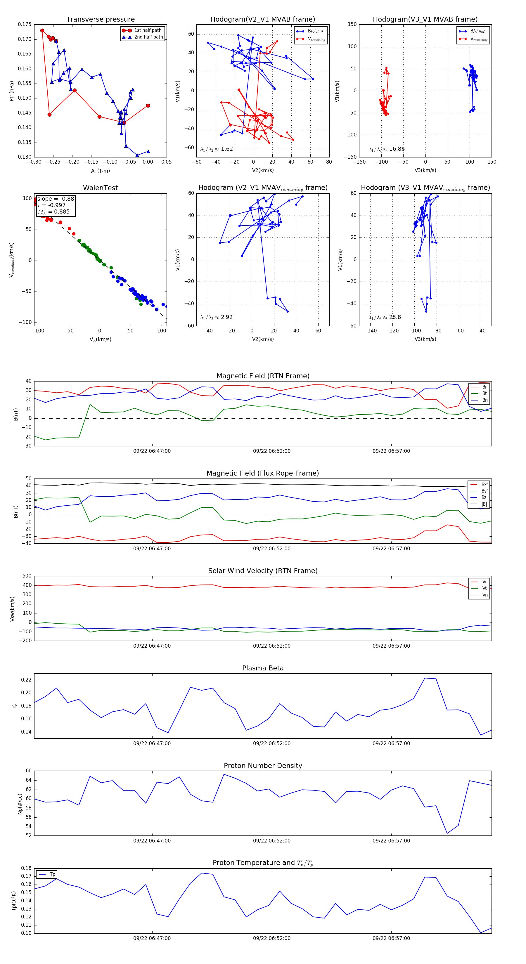
Flux Rope in 2024

Flux Rope Event 2024-09-22 06:42:04 ~ 2024-09-22 07:01:12 (1149 seconds)


plot