HOME   LIST
‹–   –›

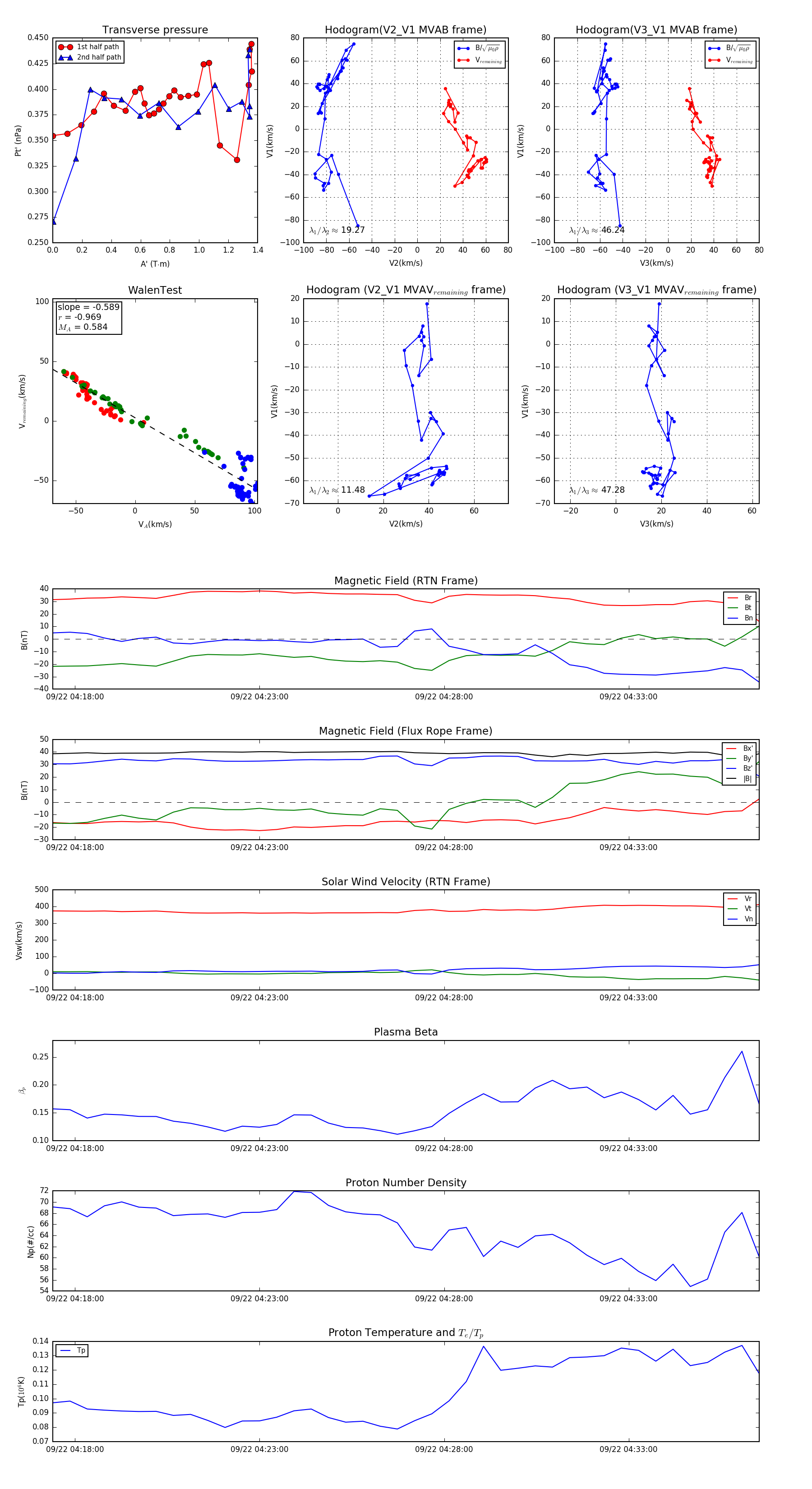
Flux Rope in 2024

Flux Rope Event 2024-09-22 04:17:24 ~ 2024-09-22 04:36:32 (1149 seconds)


plot