HOME   LIST
‹–   –›

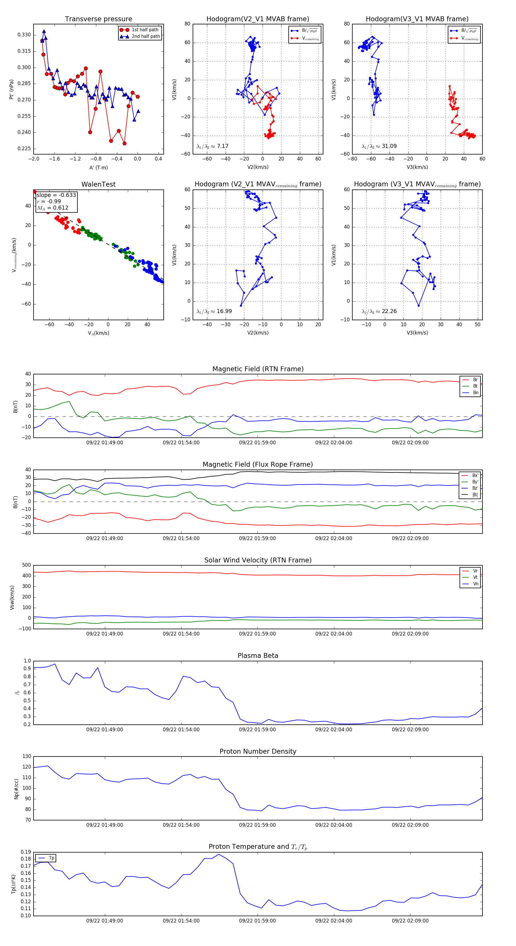
Flux Rope in 2024

Flux Rope Event 2024-09-22 01:44:20 ~ 2024-09-22 02:13:44 (1765 seconds)


plot