HOME   LIST
‹–   –›

Flux Rope in 2024

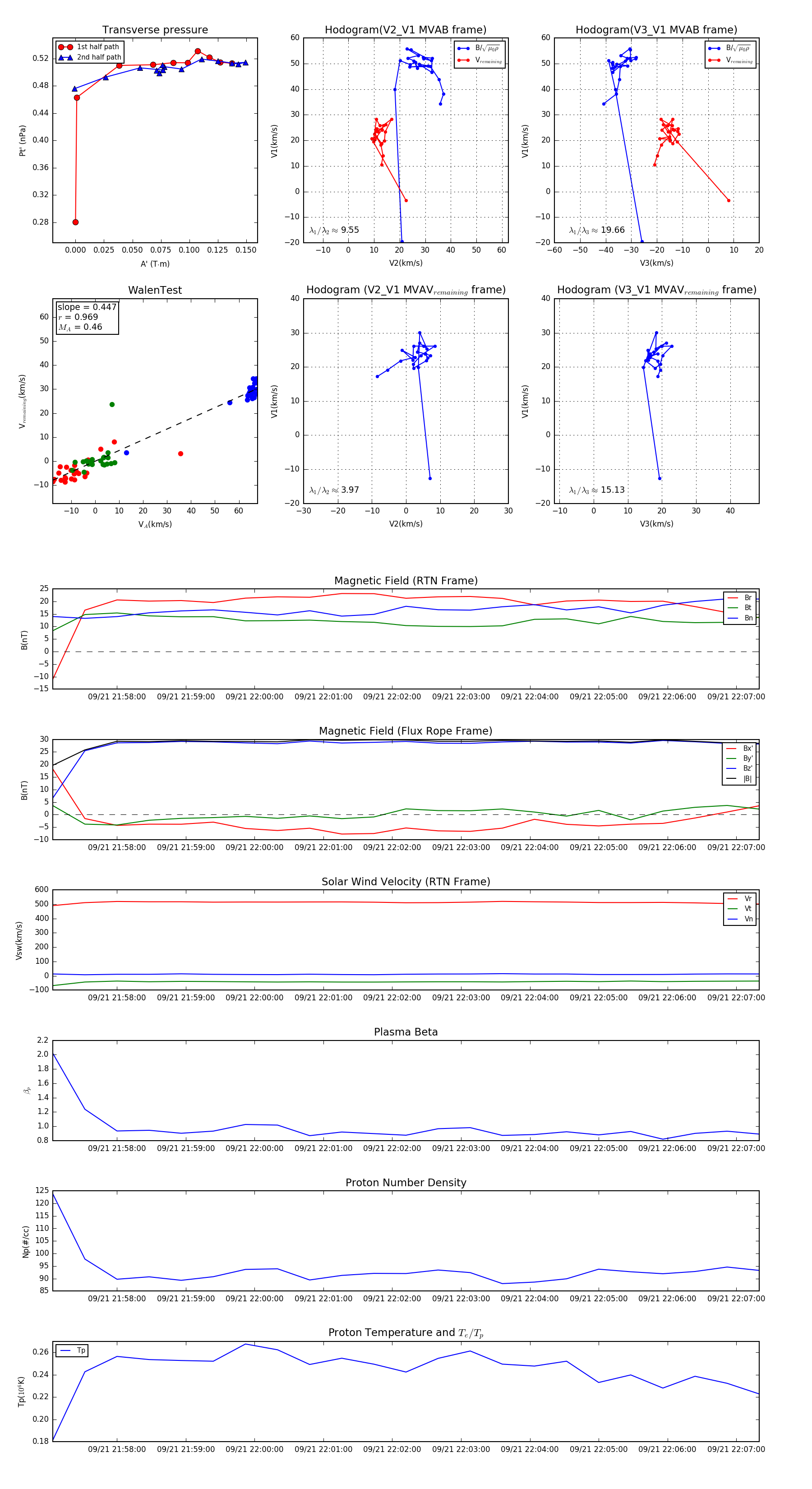
Flux Rope Event 2024-09-21 21:57:04 ~ 2024-09-21 22:07:20 (617 seconds)


plot