HOME   LIST
‹–   –›

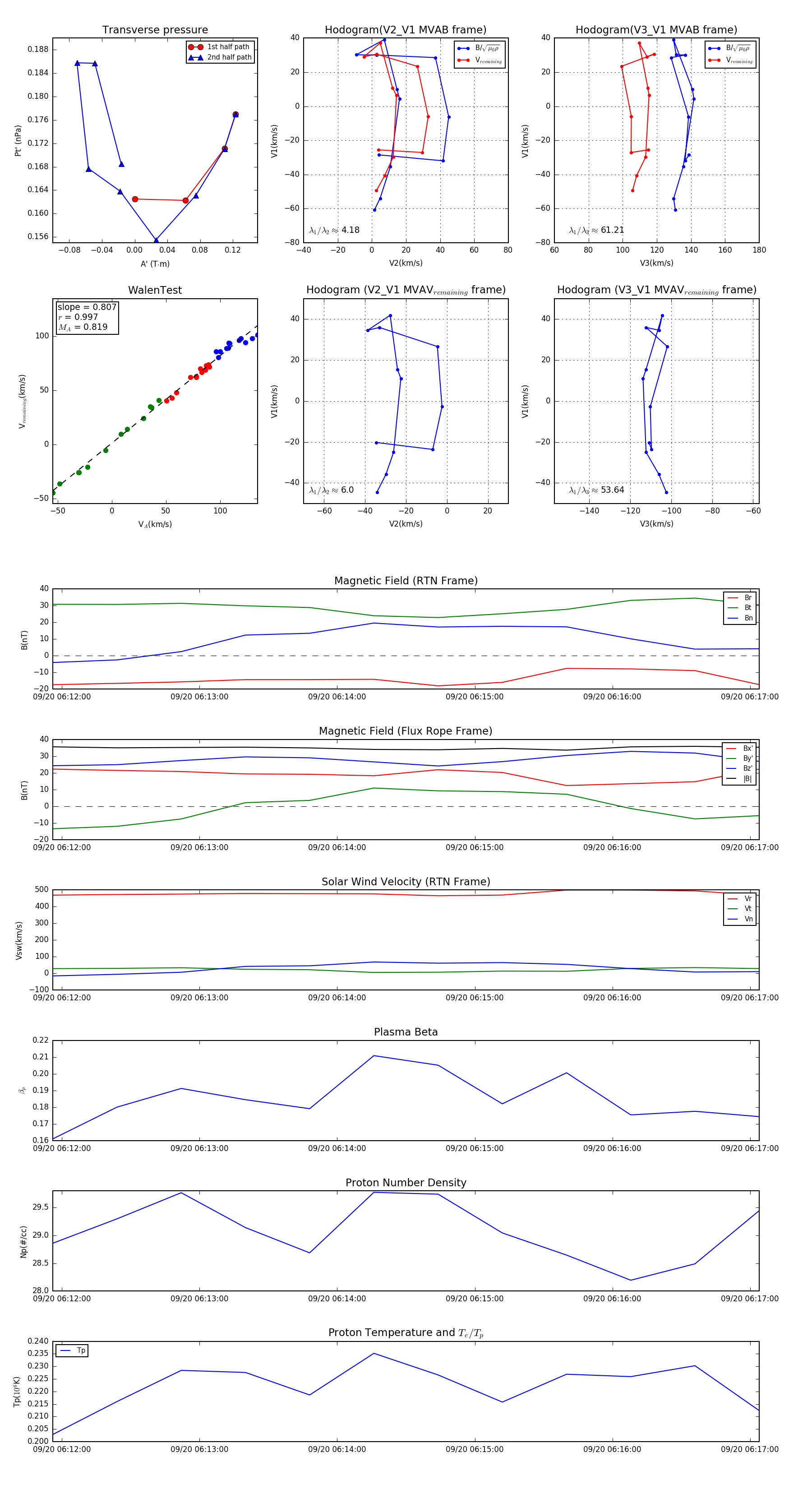
Flux Rope in 2024

Flux Rope Event 2024-09-20 06:11:56 ~ 2024-09-20 06:17:04 (309 seconds)


plot