HOME   LIST
‹–   –›

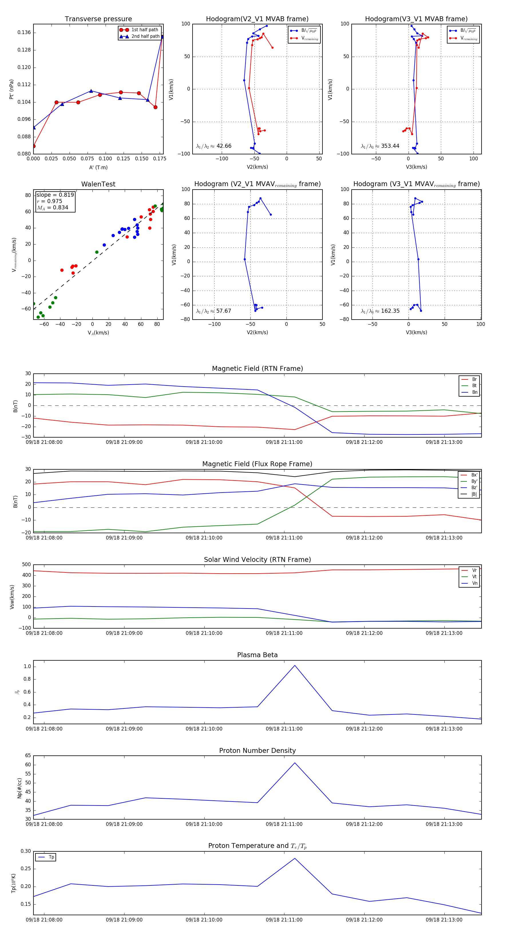
Flux Rope in 2024

Flux Rope Event 2024-09-18 21:07:52 ~ 2024-09-18 21:13:28 (337 seconds)


plot