HOME   LIST
‹–   –›

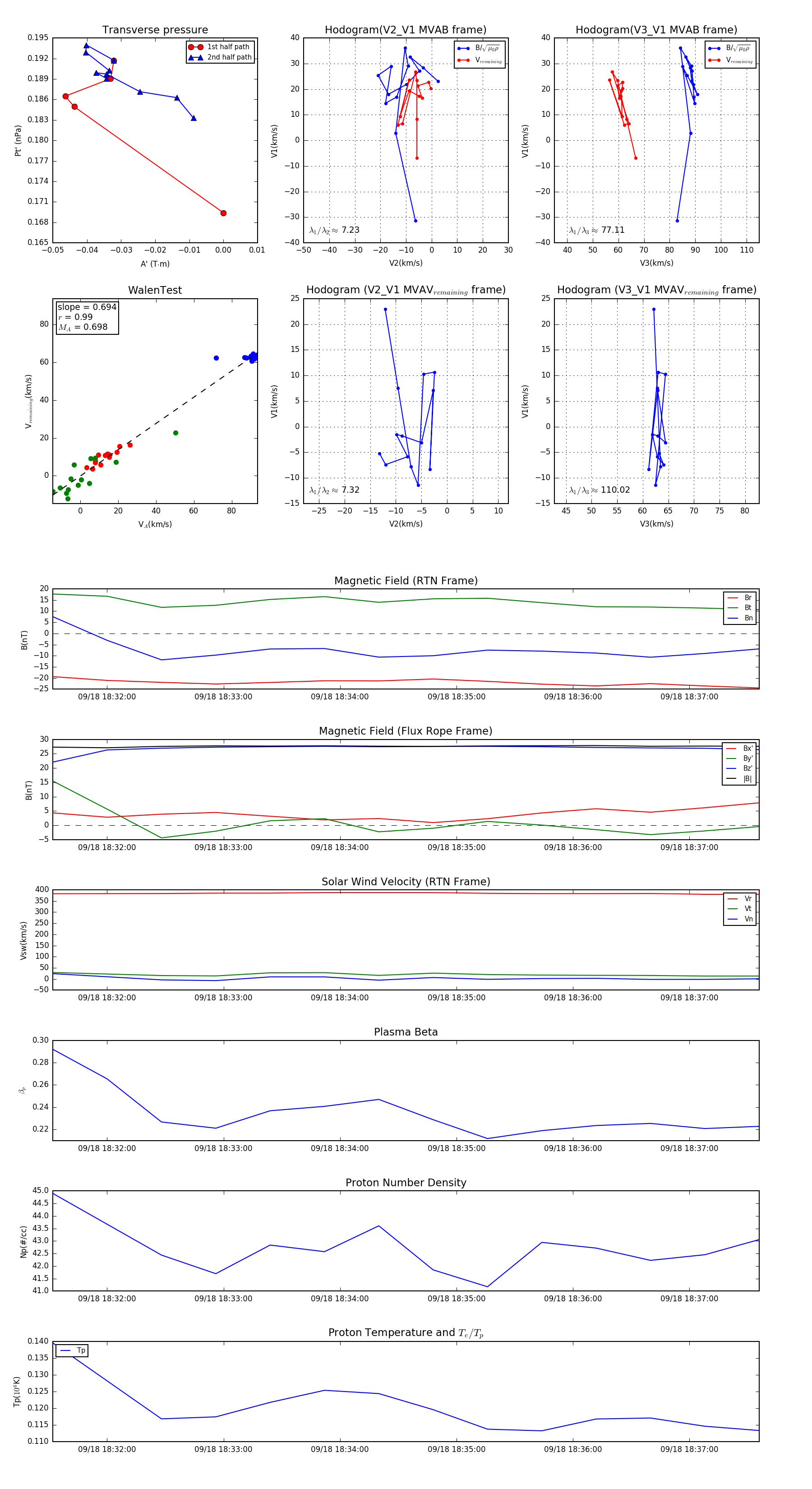
Flux Rope in 2024

Flux Rope Event 2024-09-18 18:31:32 ~ 2024-09-18 18:37:36 (365 seconds)


plot