HOME   LIST
‹–   –›

Flux Rope in 2024

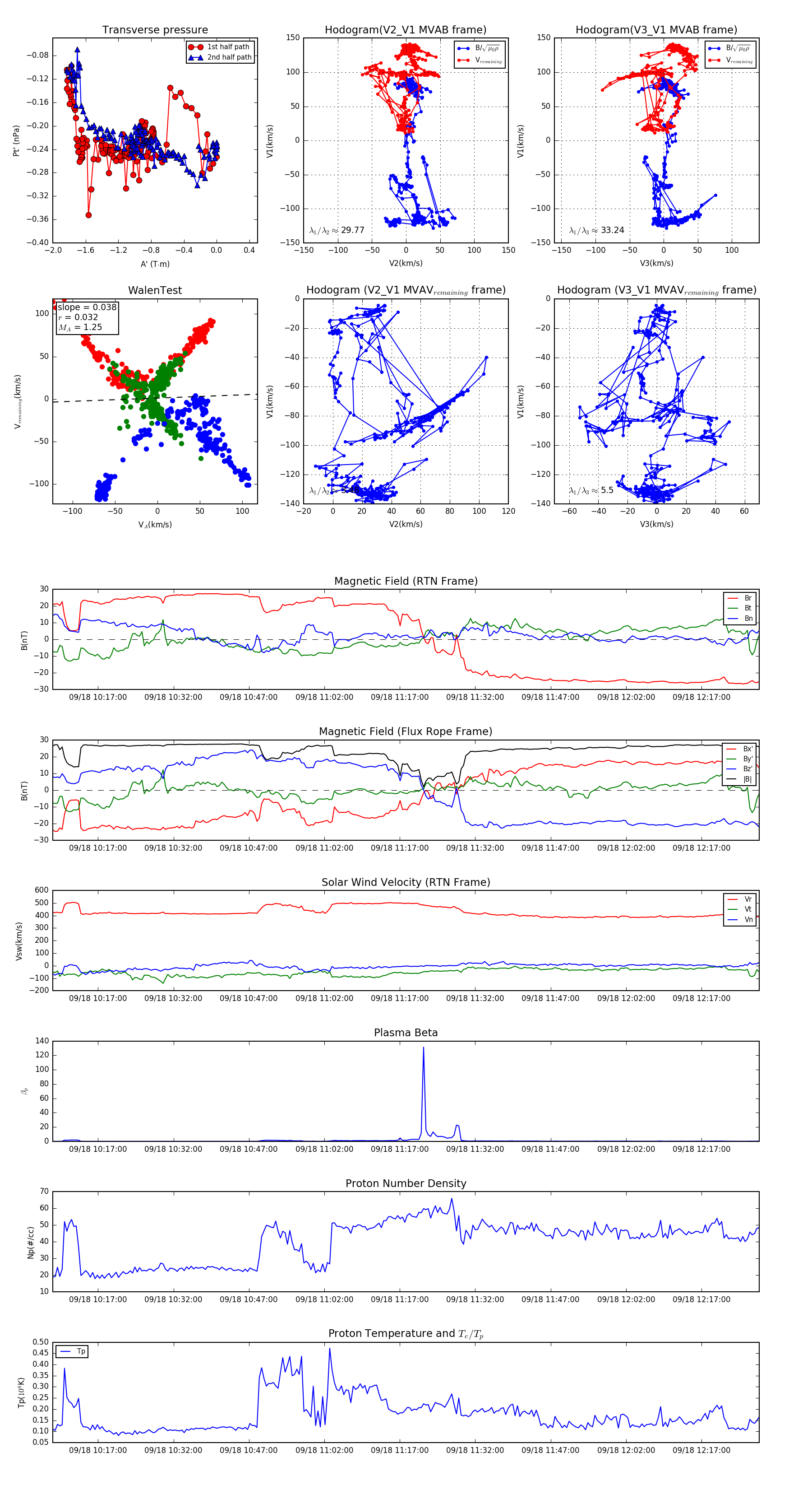
Flux Rope Event 2024-09-18 10:08:00 ~ 2024-09-18 12:28:28 (8429 seconds)


plot