HOME   LIST
‹–   –›

Flux Rope in 2024

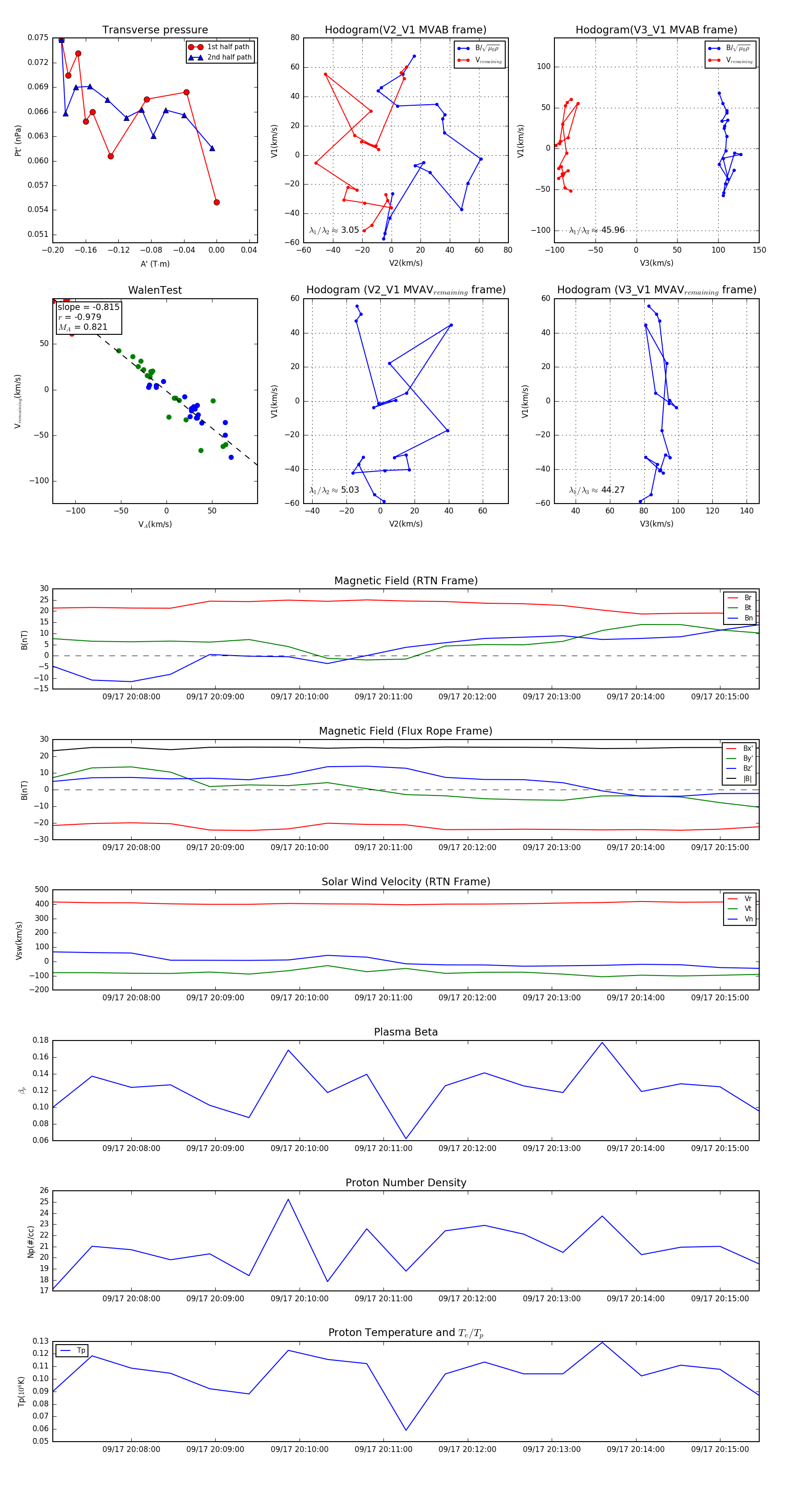
Flux Rope Event 2024-09-17 20:07:04 ~ 2024-09-17 20:15:28 (505 seconds)


plot