HOME   LIST
‹–   –›

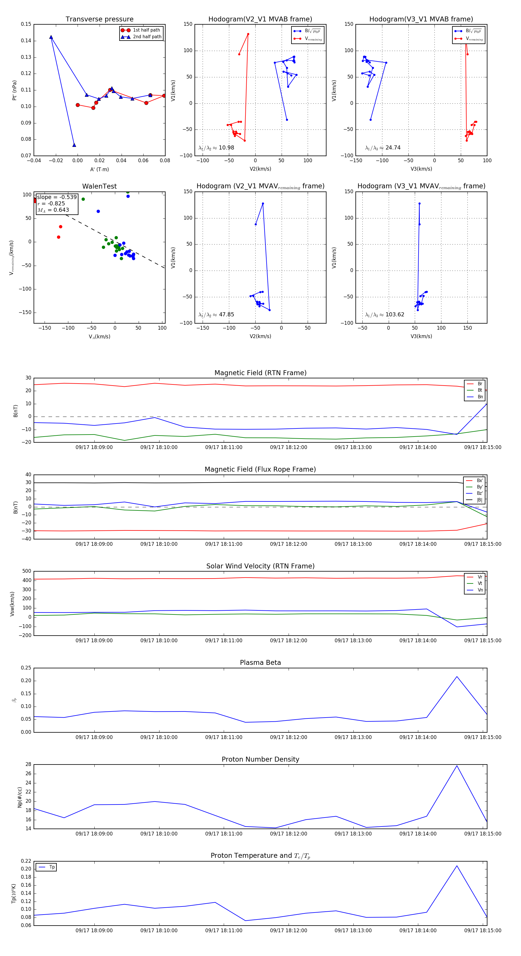
Flux Rope in 2024

Flux Rope Event 2024-09-17 18:08:04 ~ 2024-09-17 18:15:04 (421 seconds)


plot