HOME   LIST
‹–   –›

Flux Rope in 2024

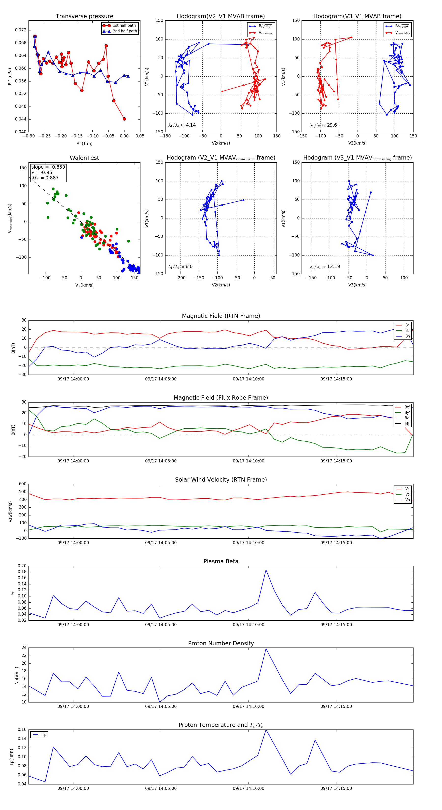
Flux Rope Event 2024-09-17 13:57:28 ~ 2024-09-17 14:19:24 (1317 seconds)


plot