HOME   LIST
‹–   –›

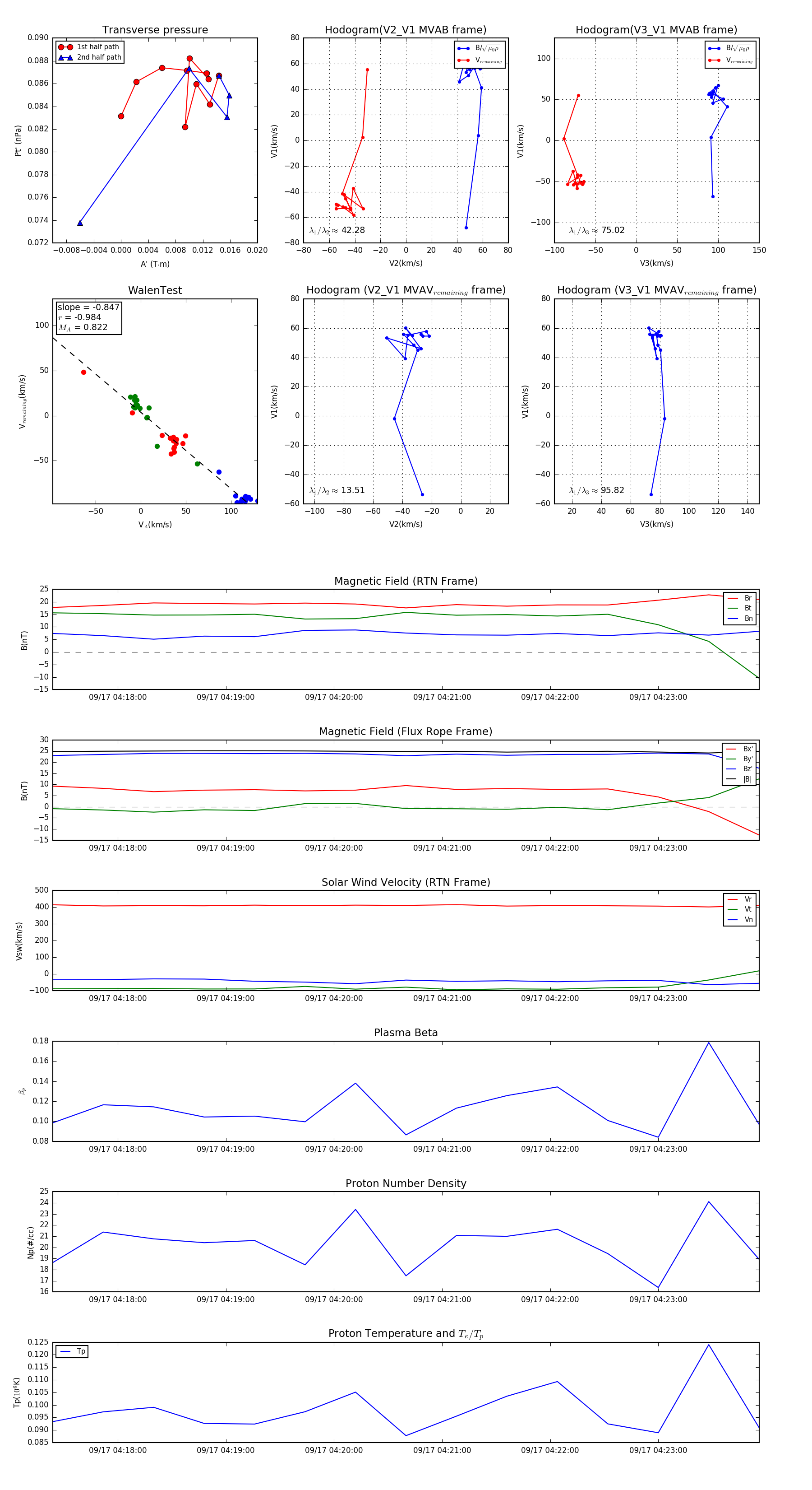
Flux Rope in 2024

Flux Rope Event 2024-09-17 04:17:24 ~ 2024-09-17 04:23:56 (393 seconds)


plot