HOME   LIST
‹–   –›

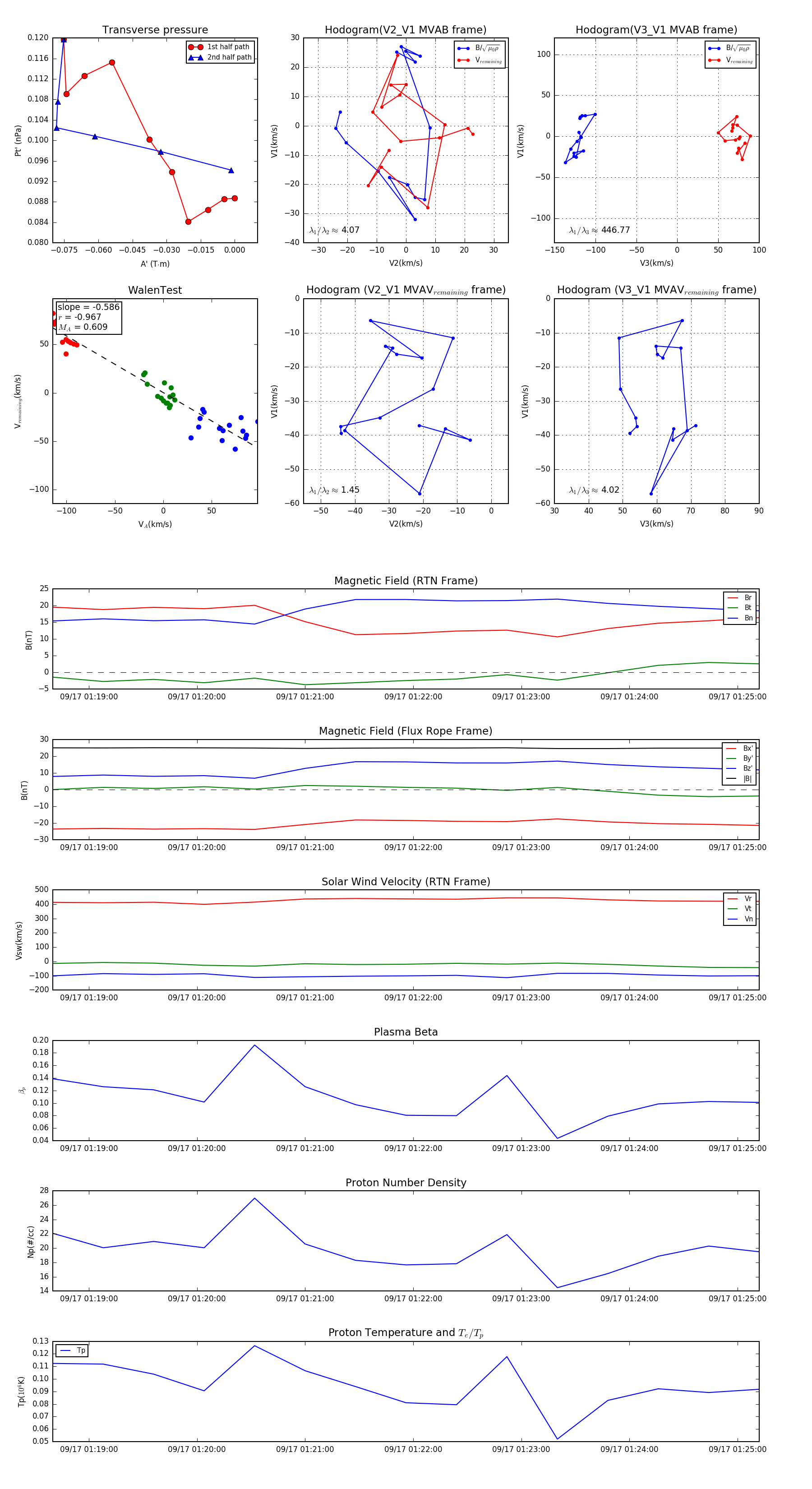
Flux Rope in 2024

Flux Rope Event 2024-09-17 01:18:40 ~ 2024-09-17 01:25:12 (393 seconds)


plot