HOME   LIST
‹–   –›

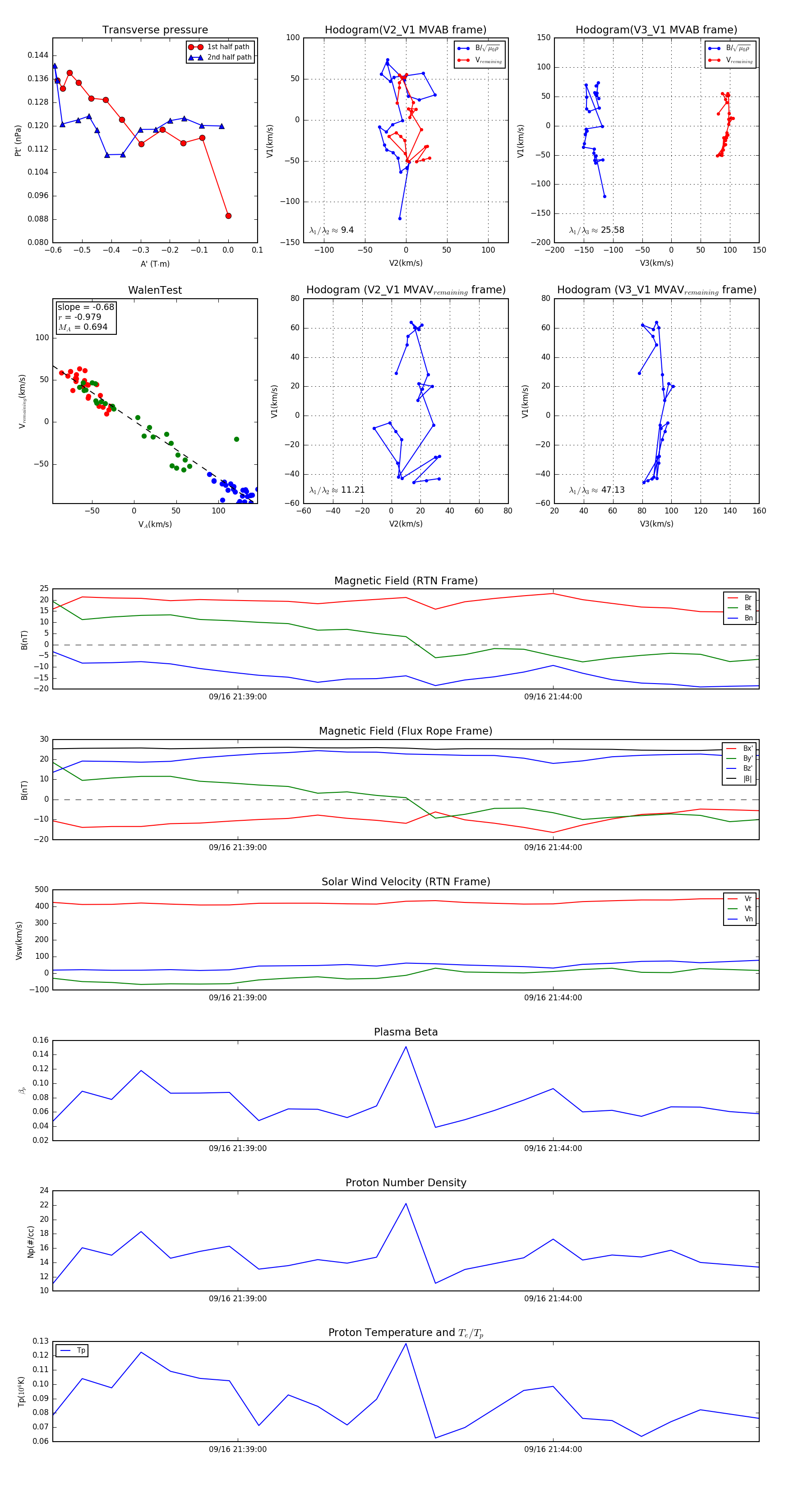
Flux Rope in 2024

Flux Rope Event 2024-09-16 21:36:04 ~ 2024-09-16 21:47:16 (673 seconds)


plot