HOME   LIST
‹–   –›

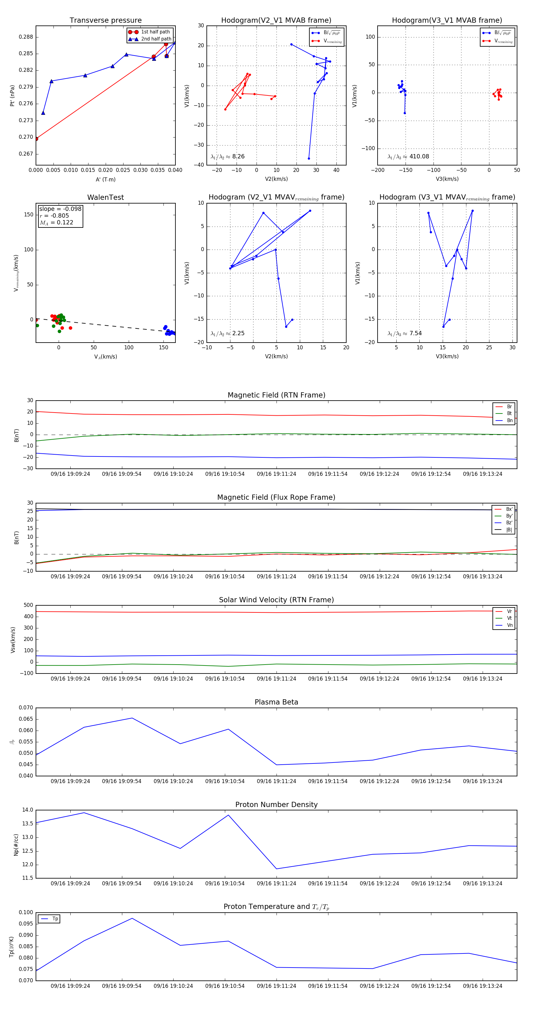
Flux Rope in 2024

Flux Rope Event 2024-09-16 19:09:04 ~ 2024-09-16 19:13:44 (281 seconds)


plot