HOME   LIST
‹–   –›

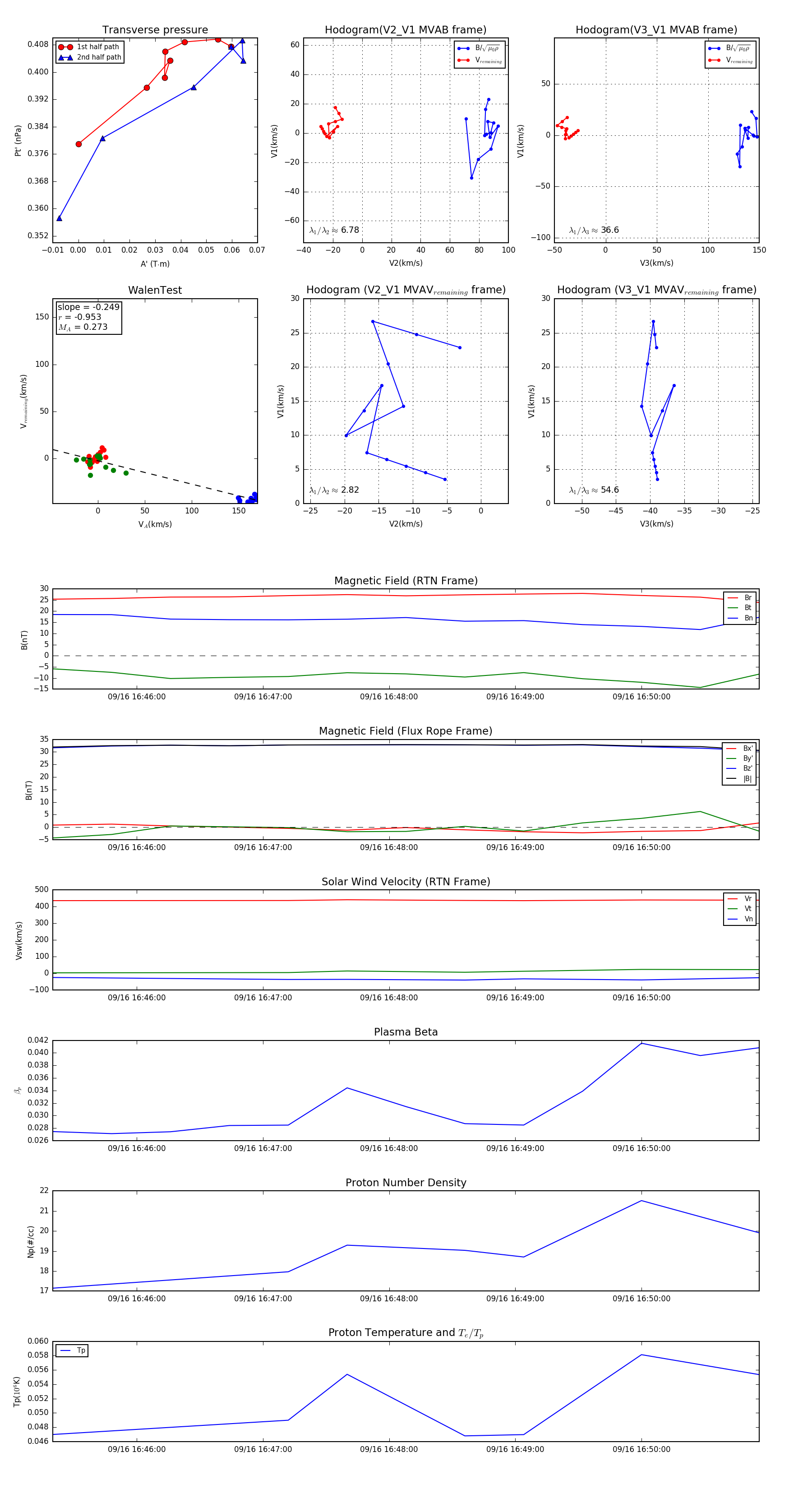
Flux Rope in 2024

Flux Rope Event 2024-09-16 16:45:20 ~ 2024-09-16 16:50:56 (337 seconds)


plot