HOME   LIST
‹–   –›

Flux Rope in 2024

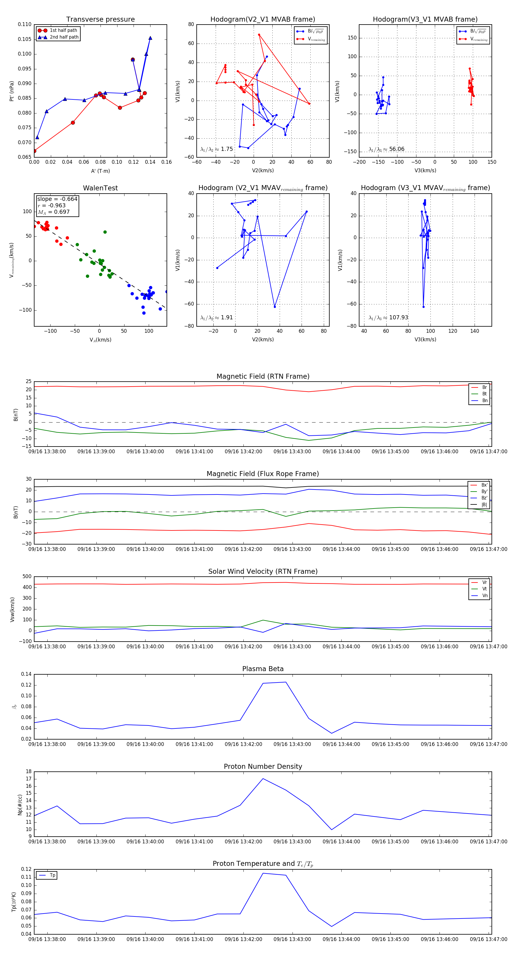
Flux Rope Event 2024-09-16 13:37:44 ~ 2024-09-16 13:47:04 (561 seconds)


plot