HOME   LIST
‹–   –›

Flux Rope in 2024

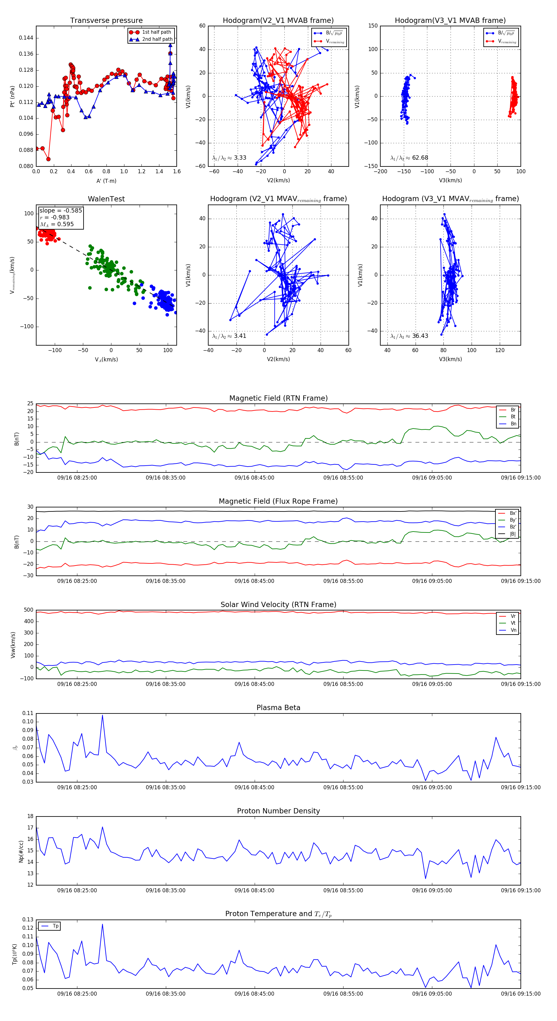
Flux Rope Event 2024-09-16 08:20:24 ~ 2024-09-16 09:15:00 (3277 seconds)


plot