HOME   LIST
‹–   –›

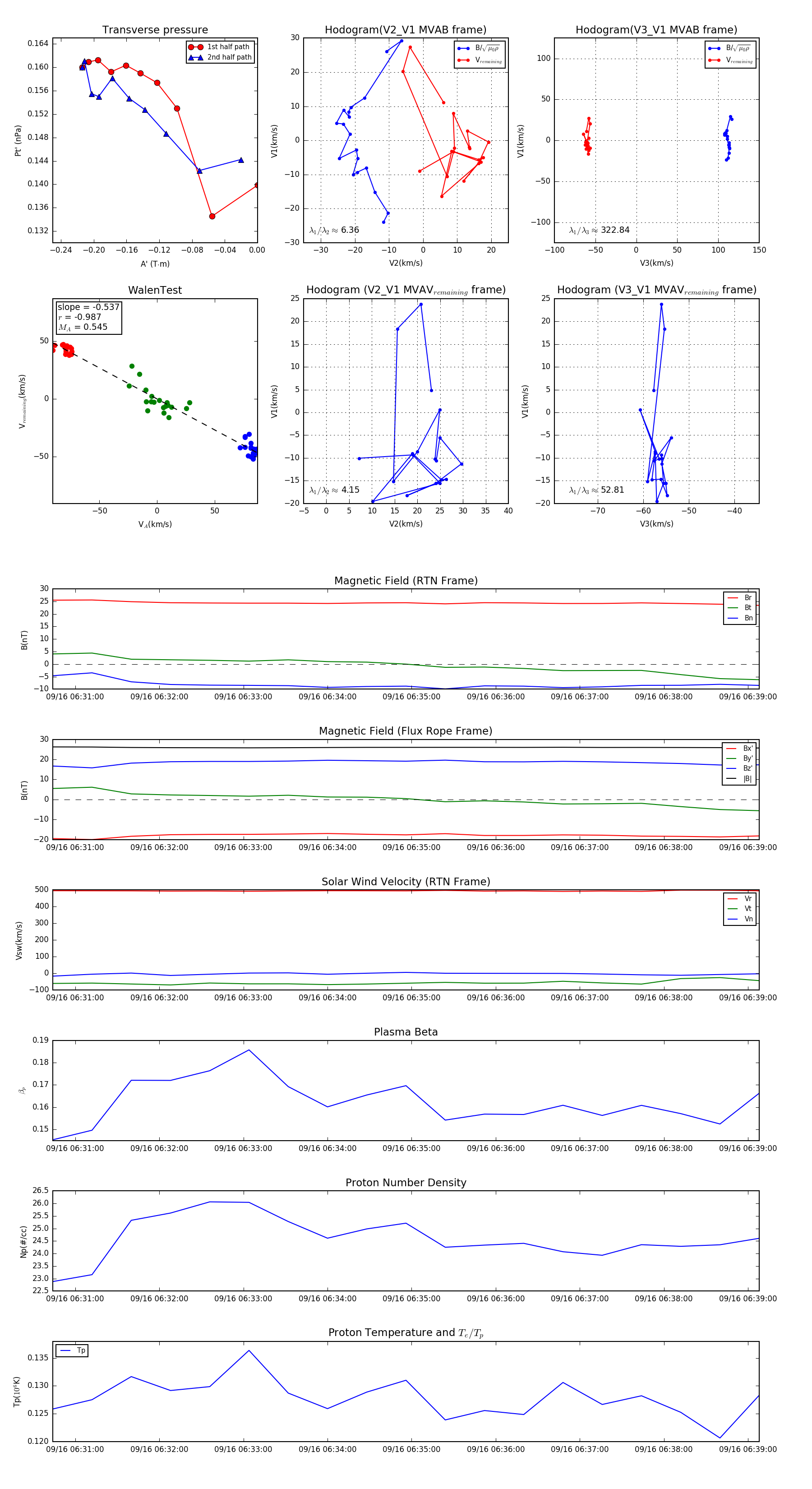
Flux Rope in 2024

Flux Rope Event 2024-09-16 06:30:44 ~ 2024-09-16 06:39:08 (505 seconds)


plot