HOME   LIST
‹–   –›

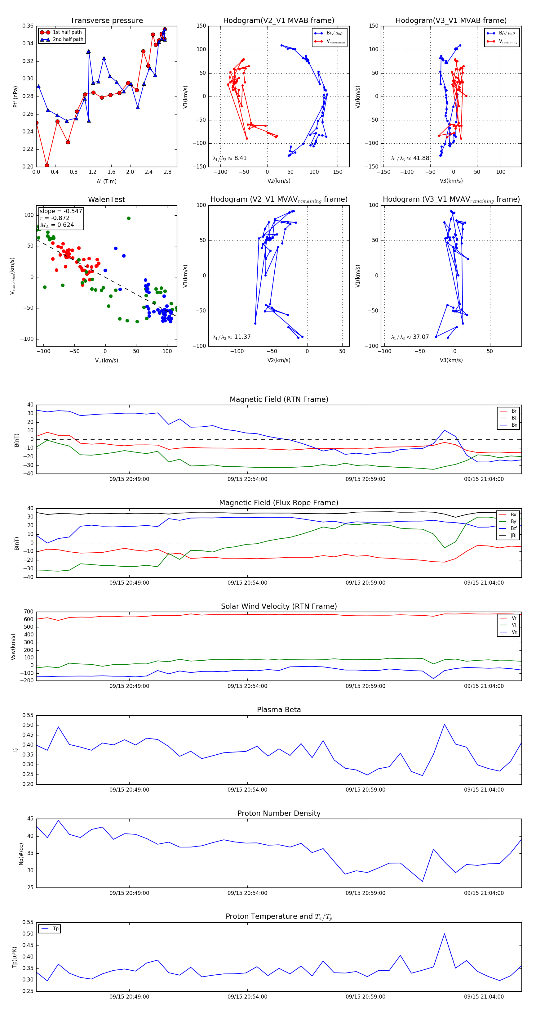
Flux Rope in 2024

Flux Rope Event 2024-09-15 20:45:04 ~ 2024-09-15 21:05:36 (1233 seconds)


plot