HOME   LIST
‹–   –›

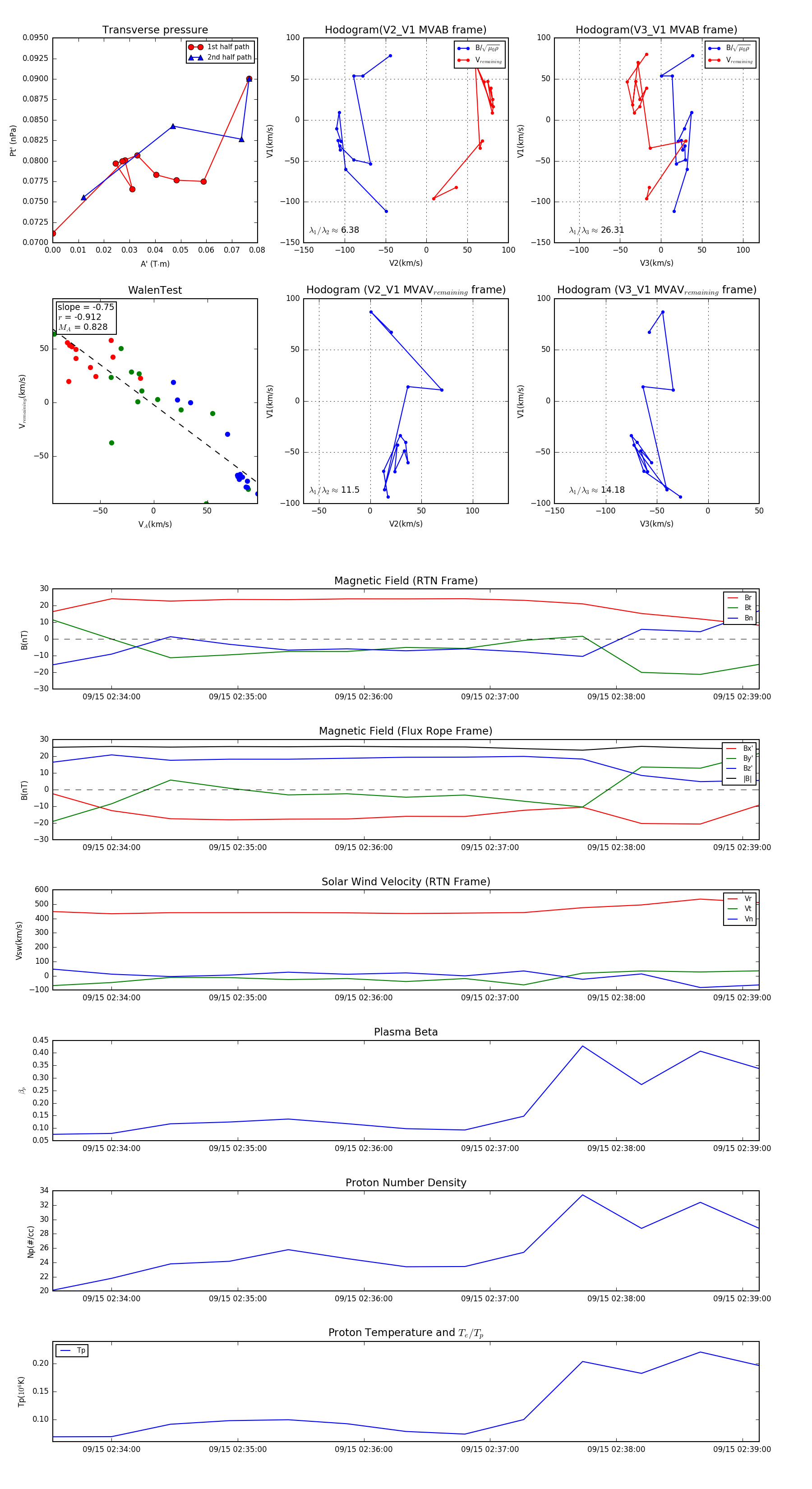
Flux Rope in 2024

Flux Rope Event 2024-09-15 02:33:32 ~ 2024-09-15 02:39:08 (337 seconds)


plot