HOME   LIST
‹–   –›

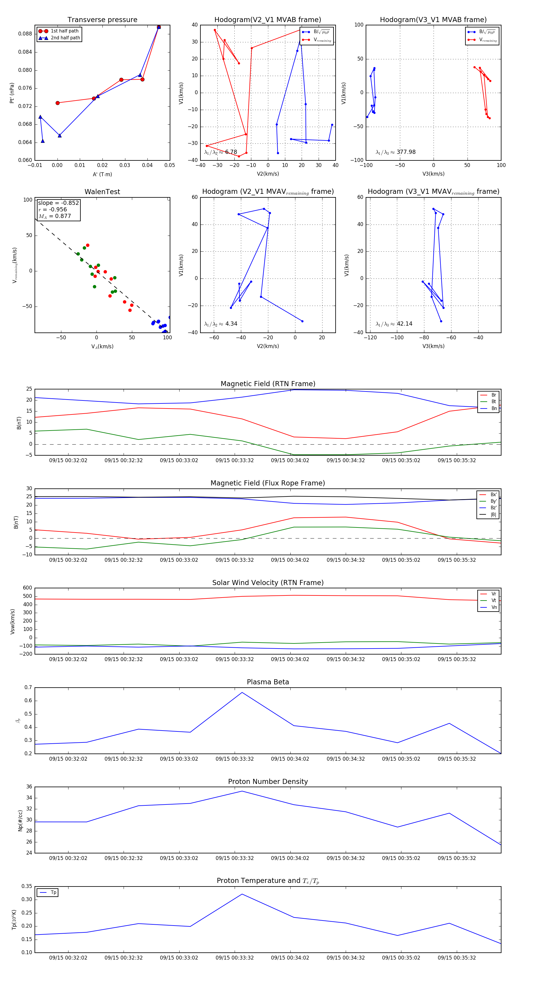
Flux Rope in 2024

Flux Rope Event 2024-09-15 00:31:44 ~ 2024-09-15 00:35:56 (253 seconds)


plot