HOME   LIST
‹–   –›

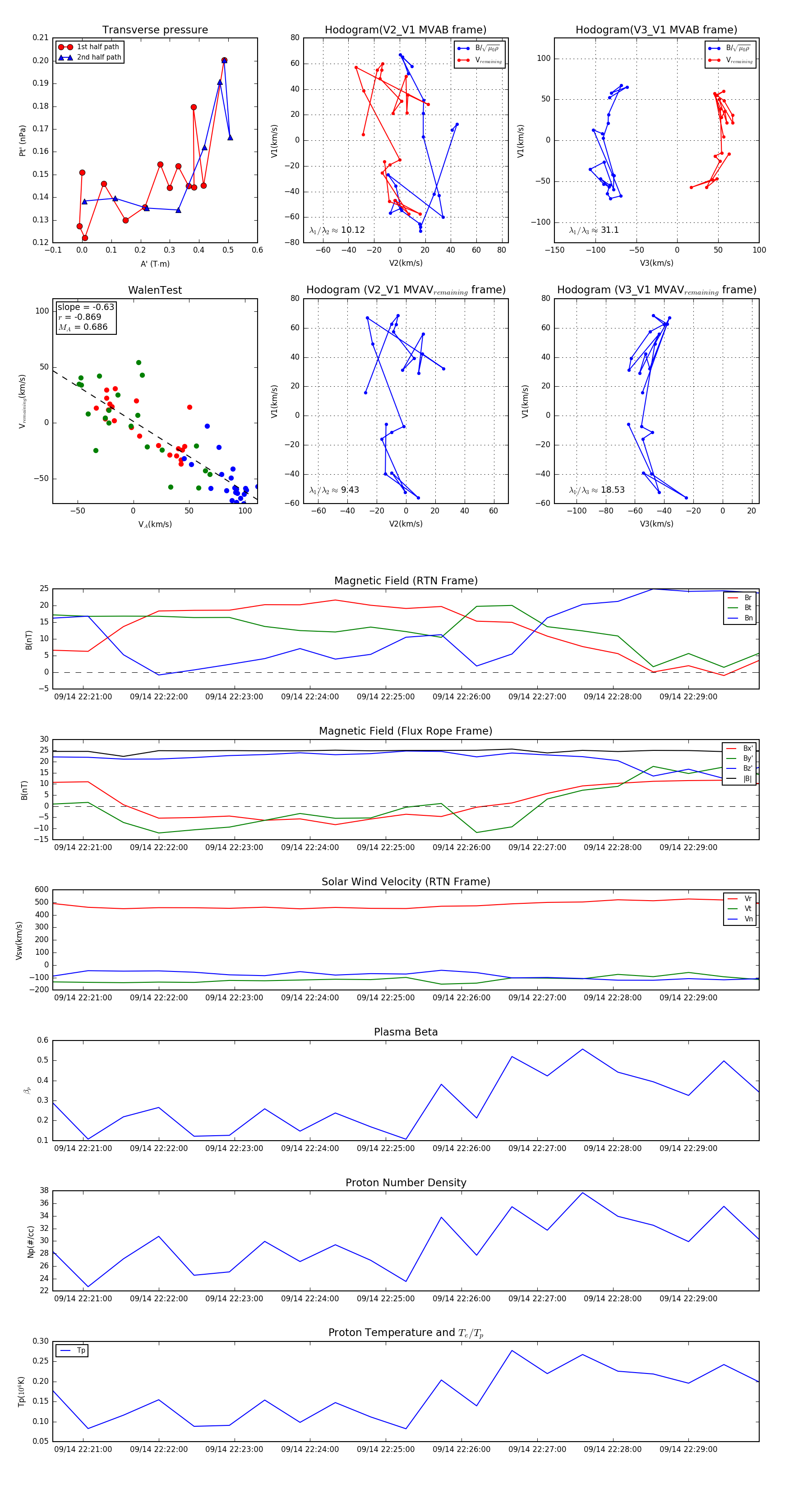
Flux Rope in 2024

Flux Rope Event 2024-09-14 22:20:36 ~ 2024-09-14 22:29:56 (561 seconds)


plot