HOME   LIST
‹–   –›

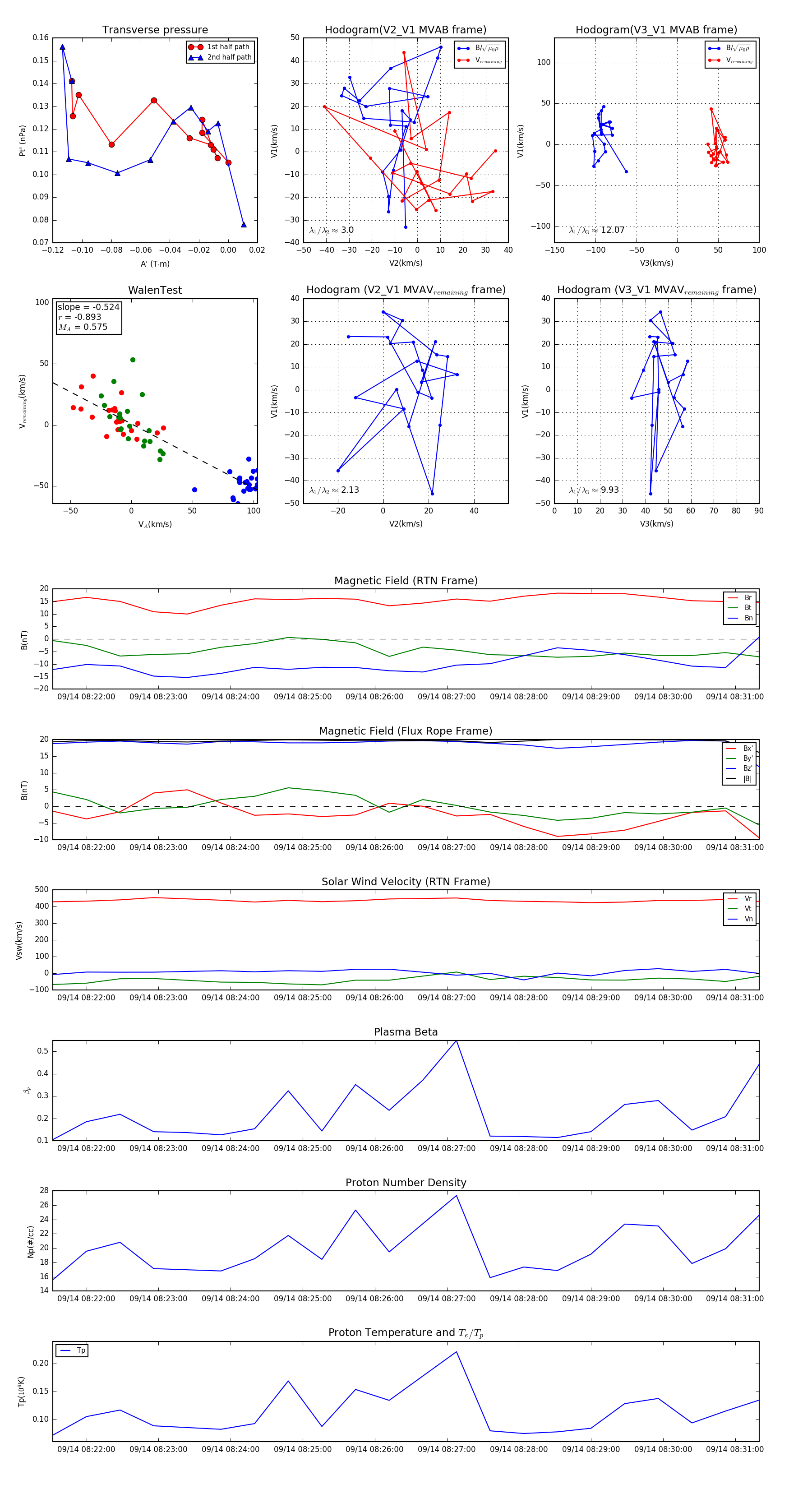
Flux Rope in 2024

Flux Rope Event 2024-09-14 08:21:32 ~ 2024-09-14 08:31:20 (589 seconds)


plot