HOME   LIST
‹–   –›

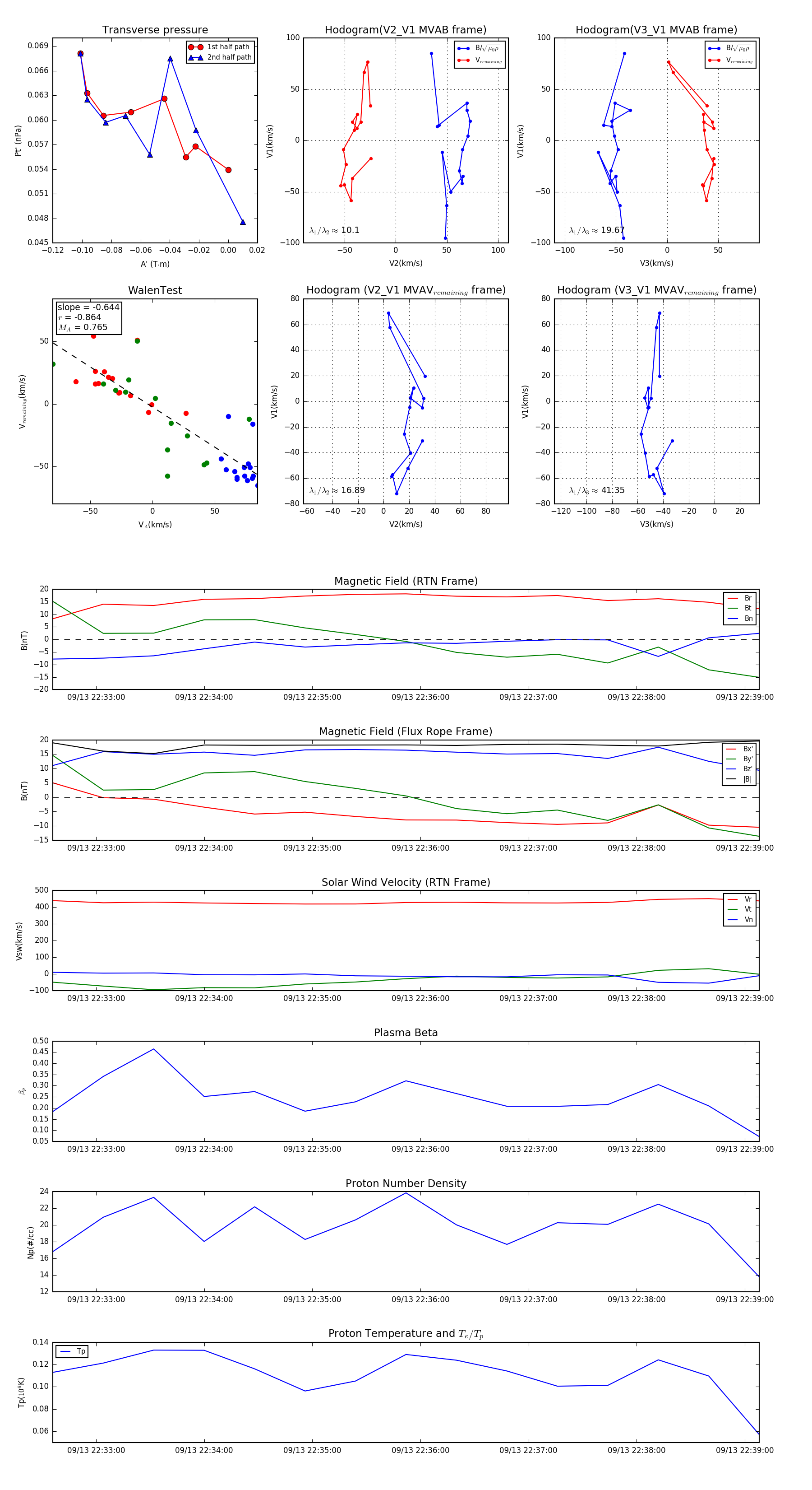
Flux Rope in 2024

Flux Rope Event 2024-09-13 22:32:36 ~ 2024-09-13 22:39:08 (393 seconds)


plot