HOME   LIST
‹–   –›

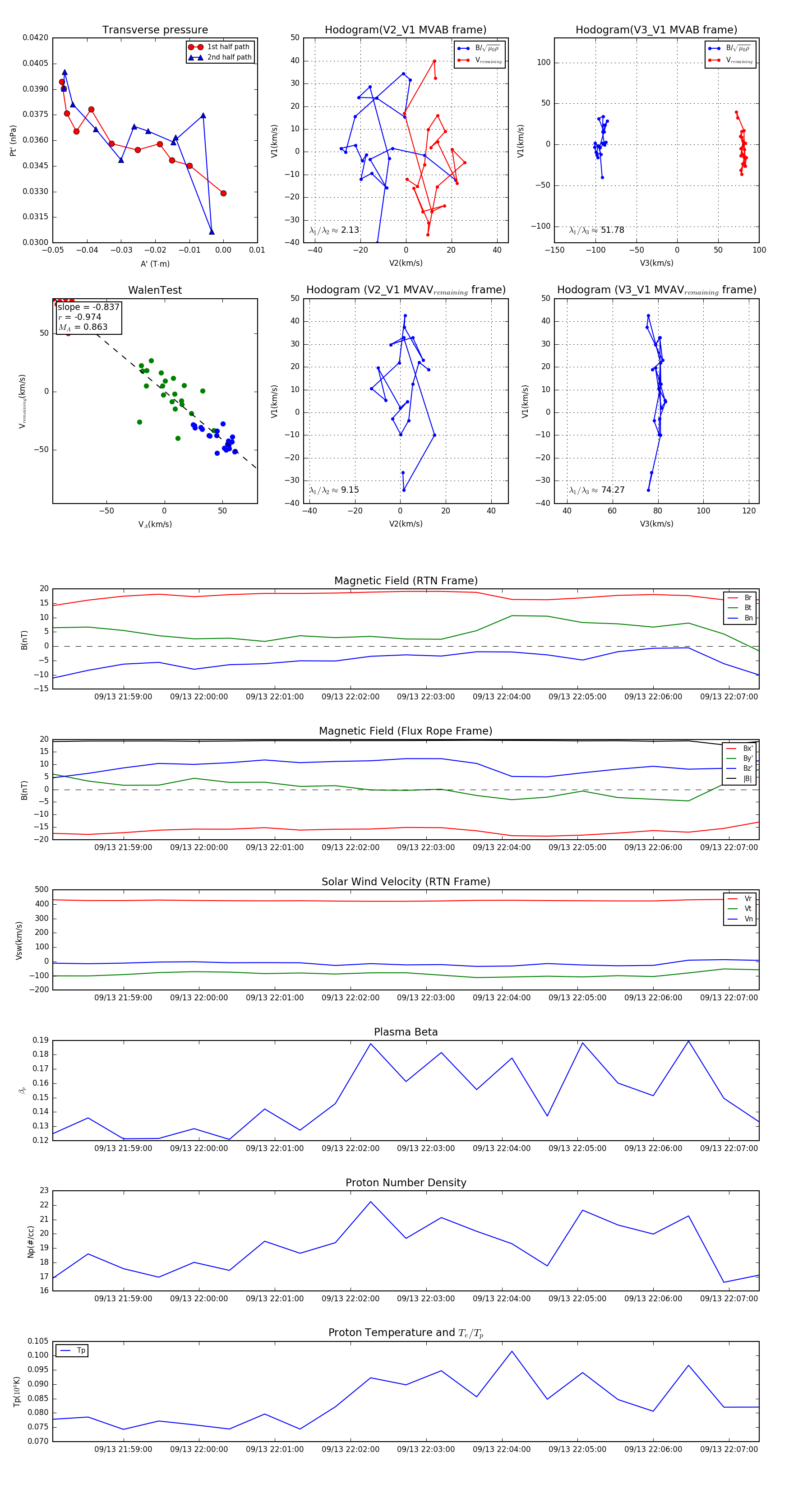
Flux Rope in 2024

Flux Rope Event 2024-09-13 21:58:04 ~ 2024-09-13 22:07:24 (561 seconds)


plot