HOME   LIST
‹–   –›

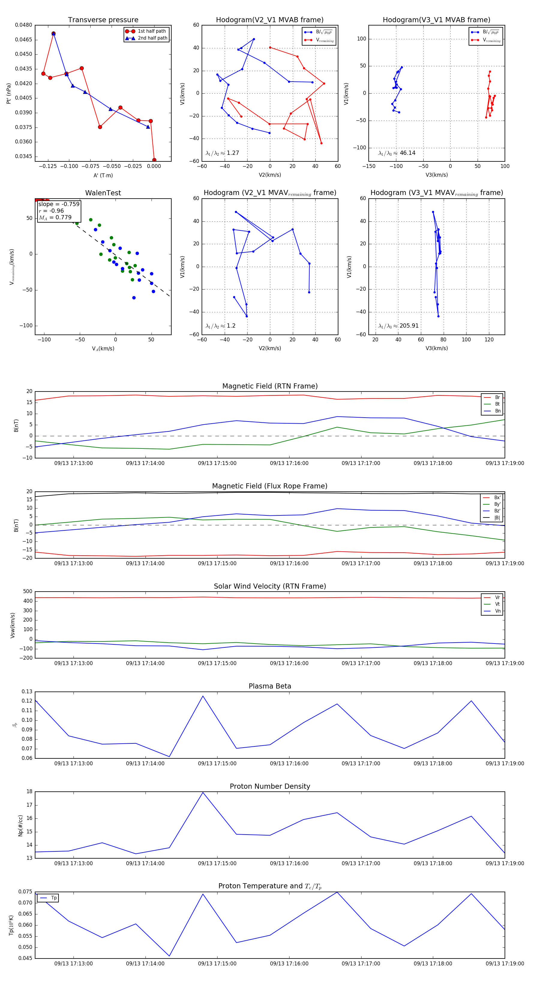
Flux Rope in 2024

Flux Rope Event 2024-09-13 17:12:28 ~ 2024-09-13 17:19:00 (393 seconds)


plot