HOME   LIST
‹–   –›

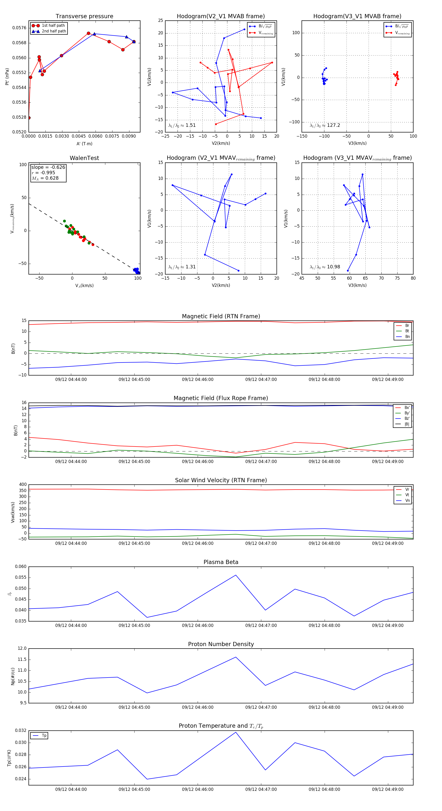
Flux Rope in 2024

Flux Rope Event 2024-09-12 04:43:20 ~ 2024-09-12 04:49:24 (365 seconds)


plot