HOME   LIST
‹–   –›

Flux Rope in 2024

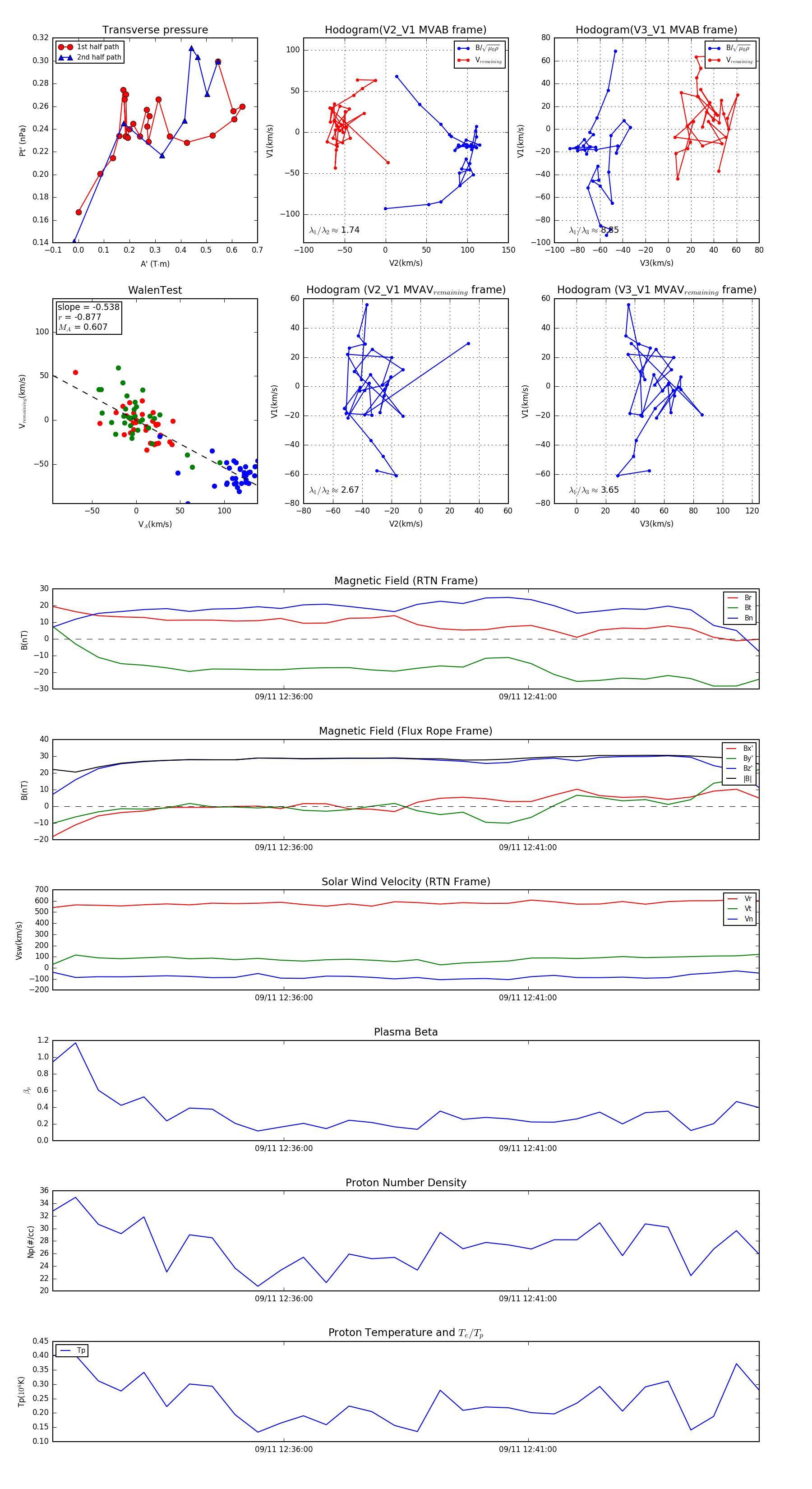
Flux Rope Event 2024-09-11 12:31:16 ~ 2024-09-11 12:45:44 (869 seconds)


plot