HOME   LIST
‹–   –›

Flux Rope in 2024

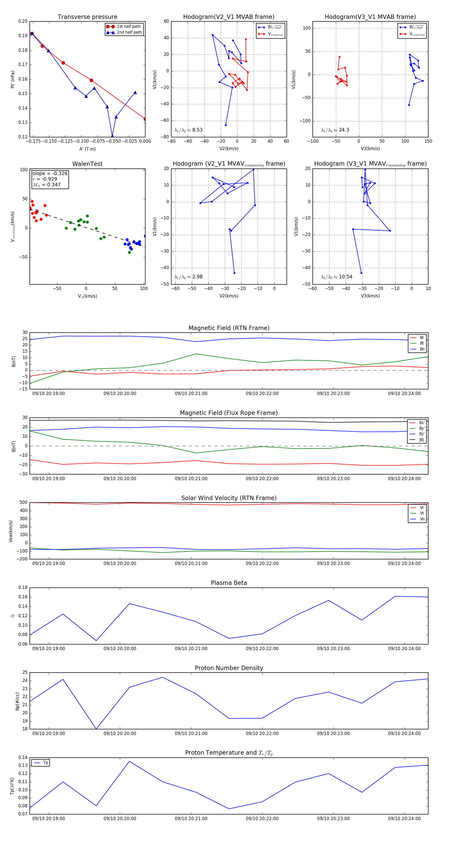
Flux Rope Event 2024-09-10 20:18:44 ~ 2024-09-10 20:24:20 (337 seconds)


plot