HOME   LIST
‹–   –›

Flux Rope in 2024

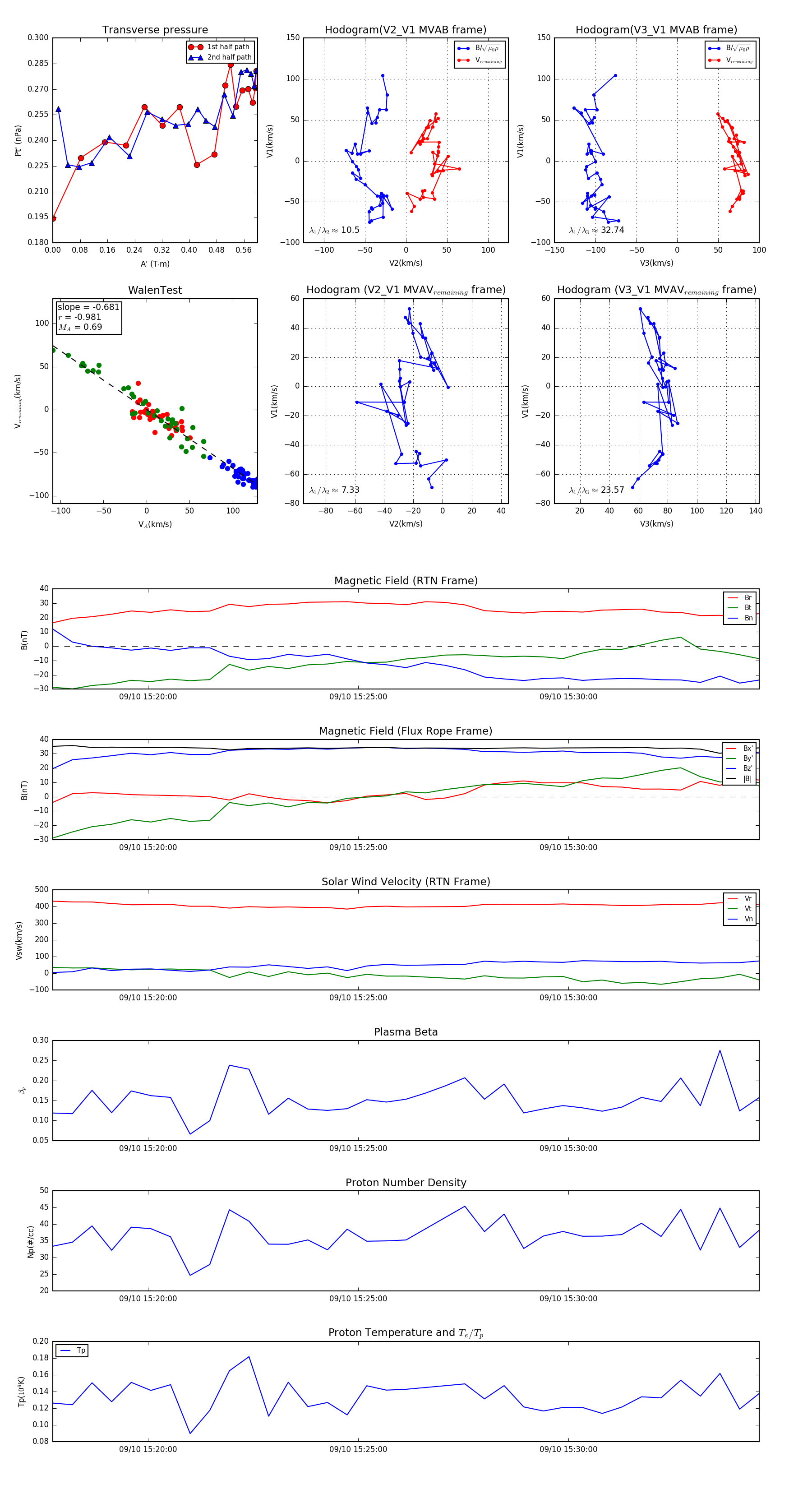
Flux Rope Event 2024-09-10 15:17:44 ~ 2024-09-10 15:34:32 (1009 seconds)


plot