HOME   LIST
‹–   –›

Flux Rope in 2024

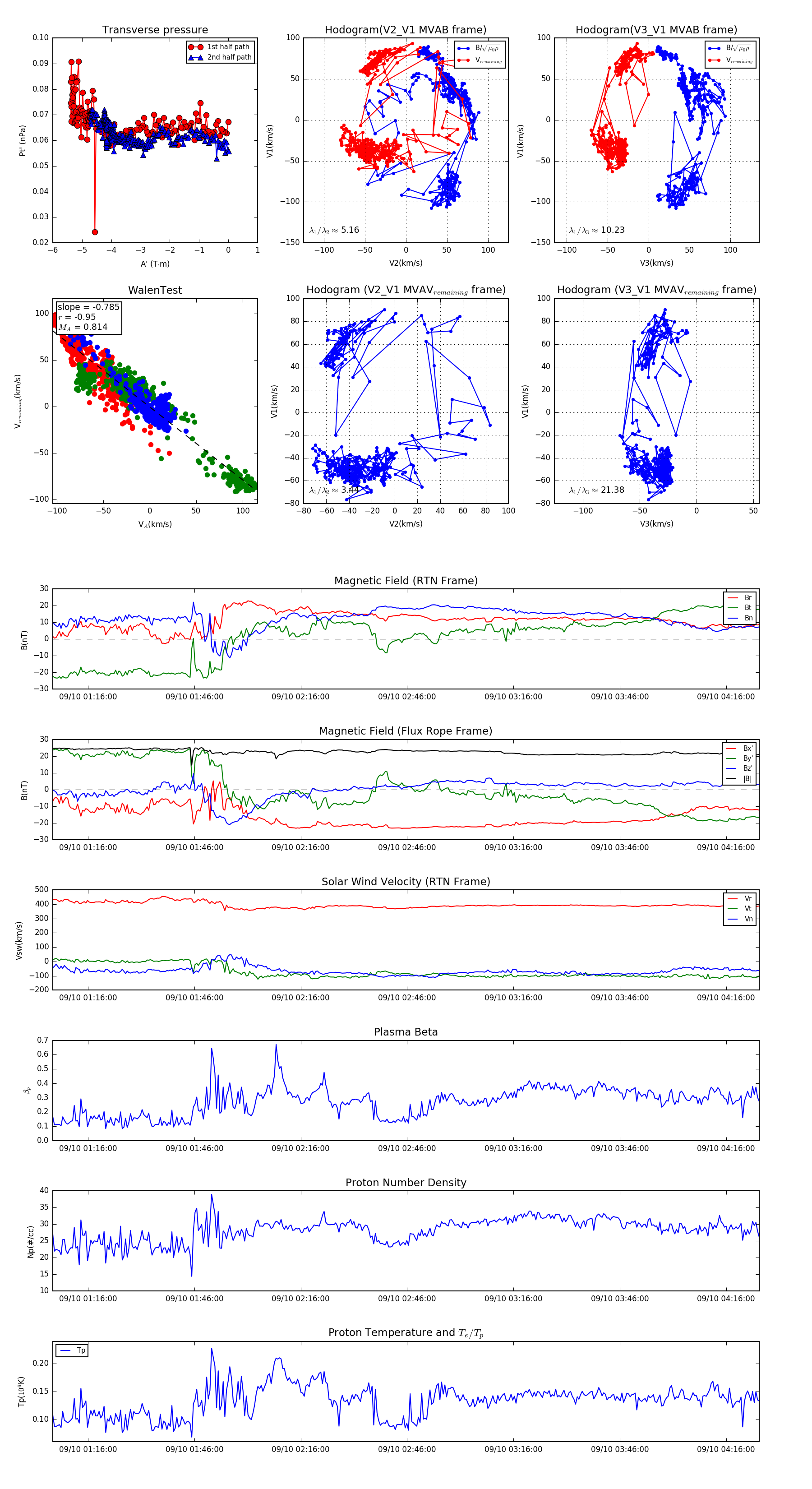
Flux Rope Event 2024-09-10 01:06:04 ~ 2024-09-10 04:25:20 (11957 seconds)


plot