HOME   LIST
‹–   –›

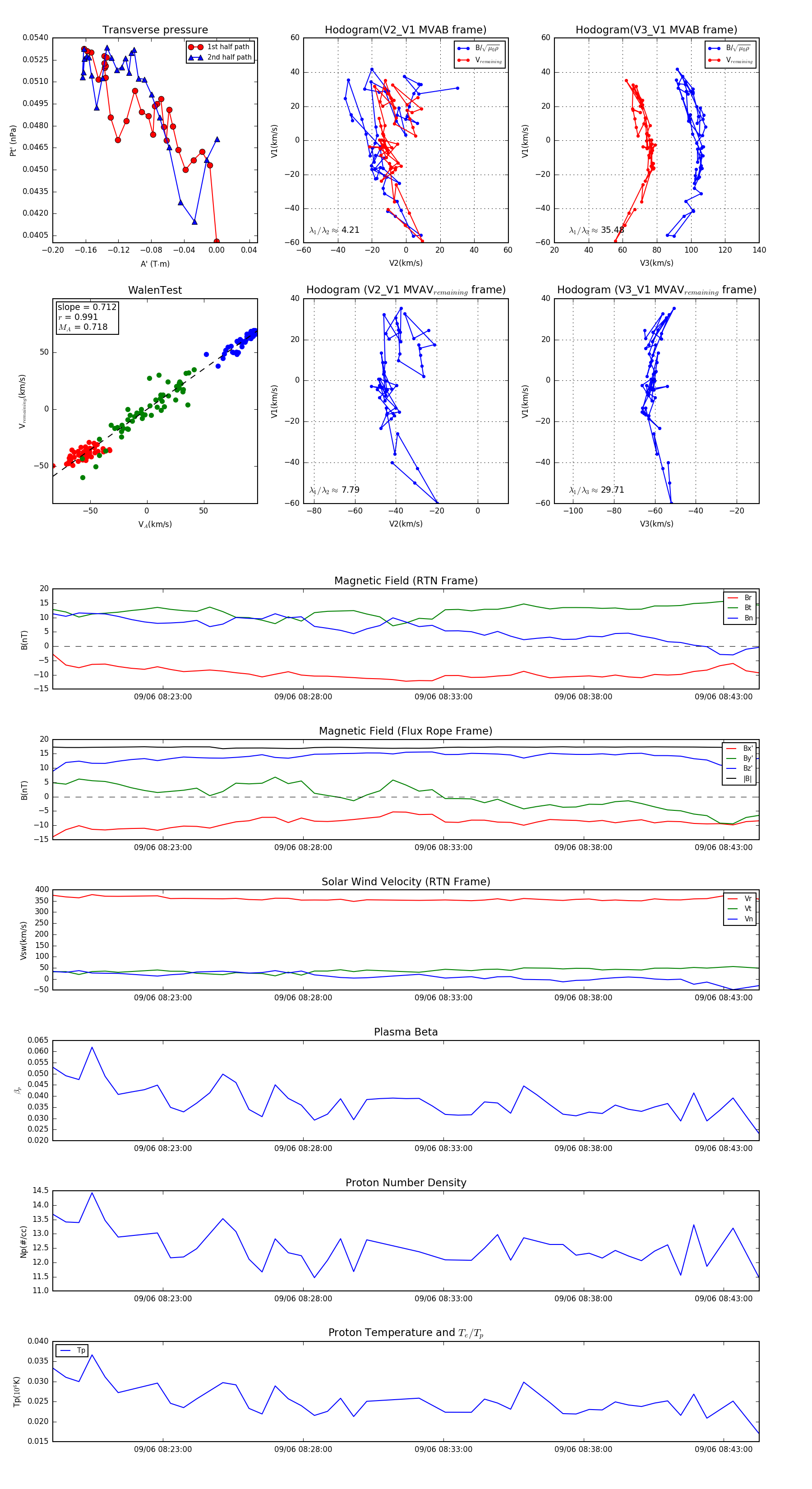
Flux Rope in 2024

Flux Rope Event 2024-09-06 08:19:04 ~ 2024-09-06 08:44:16 (1513 seconds)


plot