HOME   LIST
‹–   –›

Flux Rope in 2024

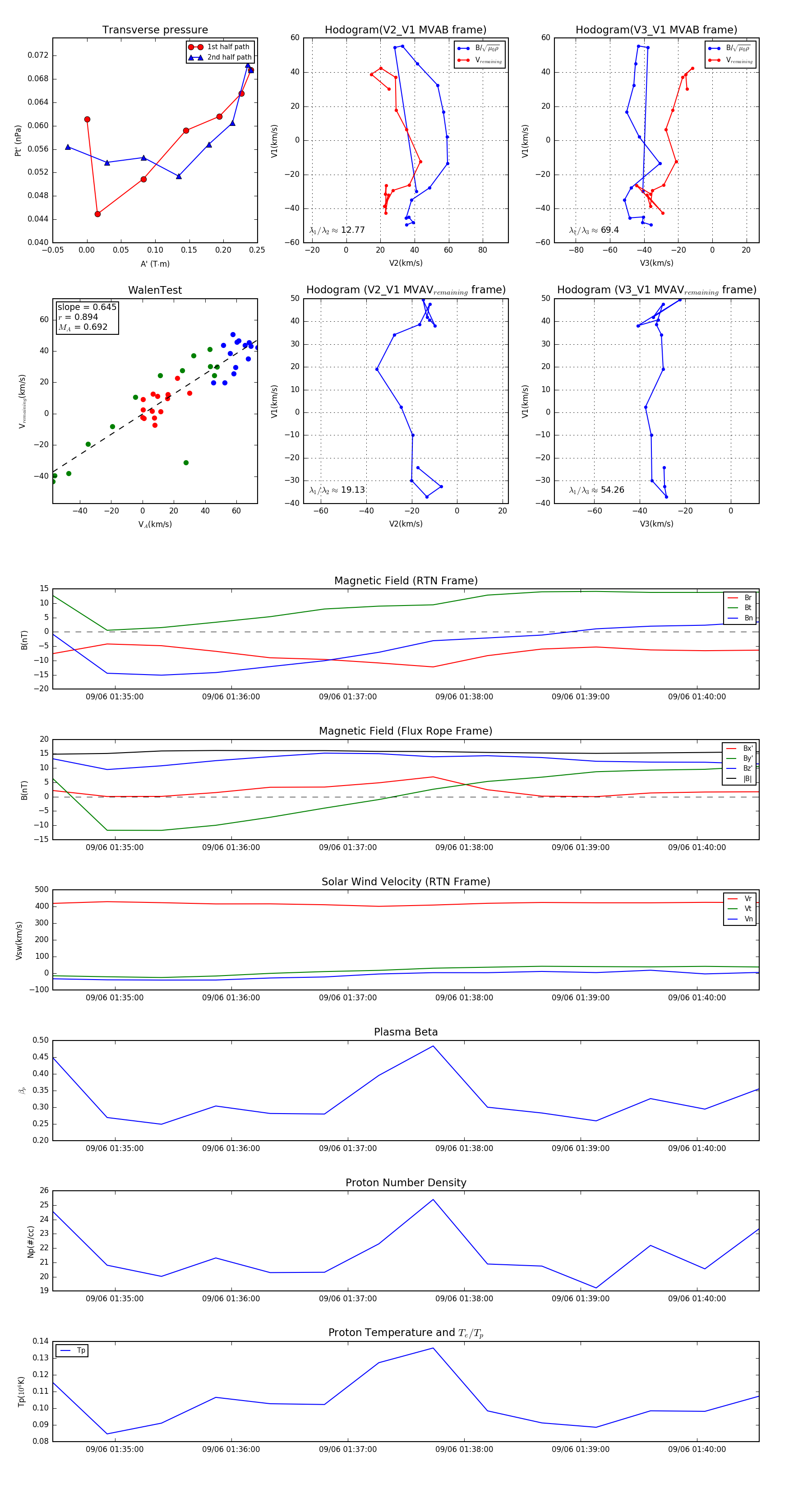
Flux Rope Event 2024-09-06 01:34:28 ~ 2024-09-06 01:40:32 (365 seconds)


plot