HOME   LIST
‹–   –›

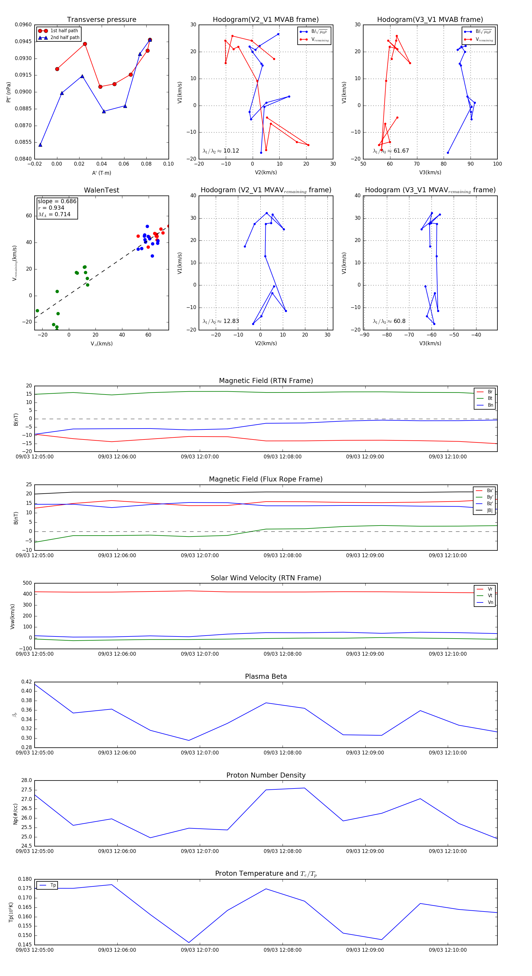
Flux Rope in 2024

Flux Rope Event 2024-09-03 12:05:00 ~ 2024-09-03 12:10:36 (337 seconds)


plot