HOME   LIST
‹–   –›

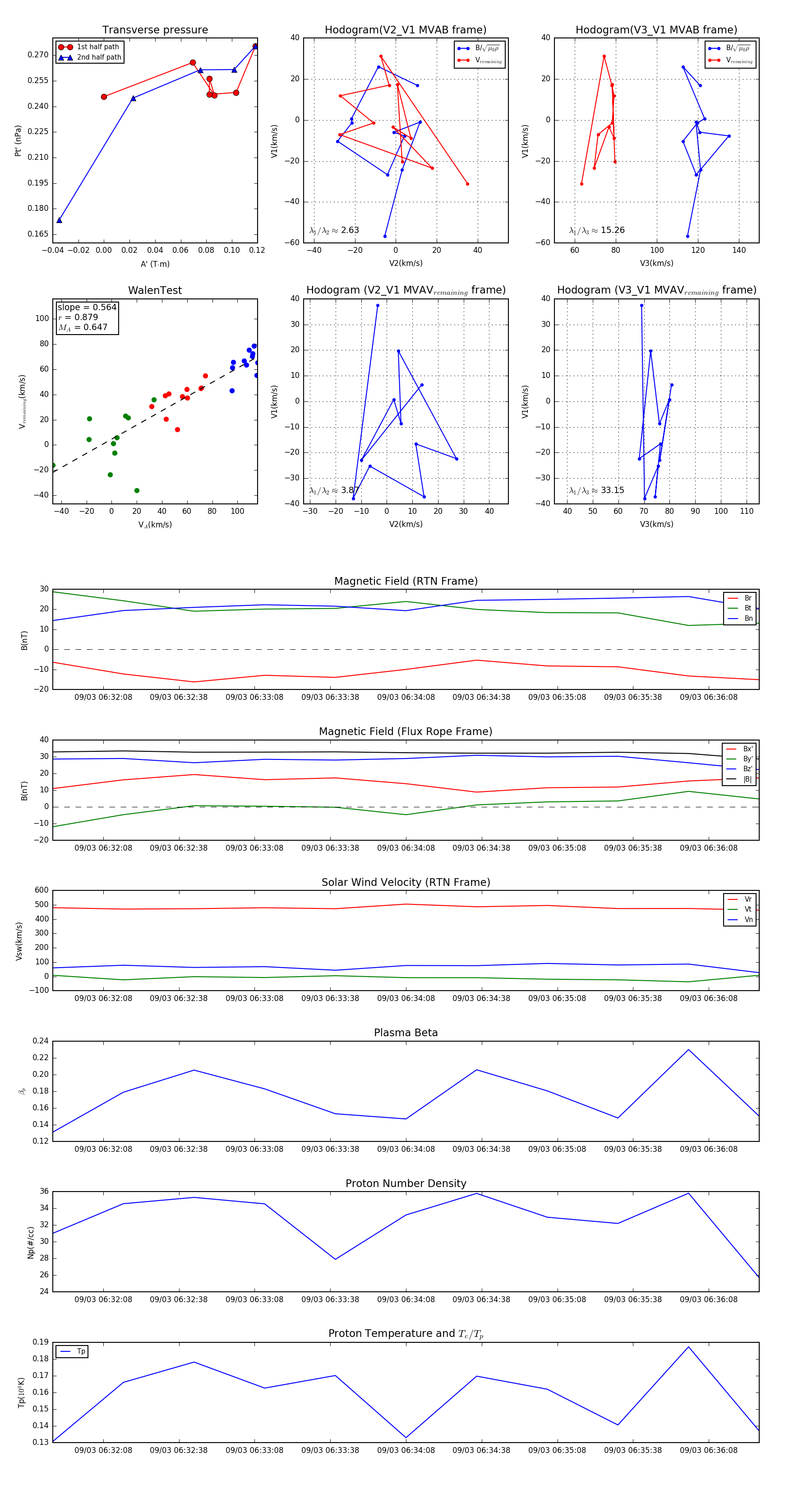
Flux Rope in 2024

Flux Rope Event 2024-09-03 06:31:48 ~ 2024-09-03 06:36:28 (281 seconds)


plot