HOME   LIST
‹–   –›

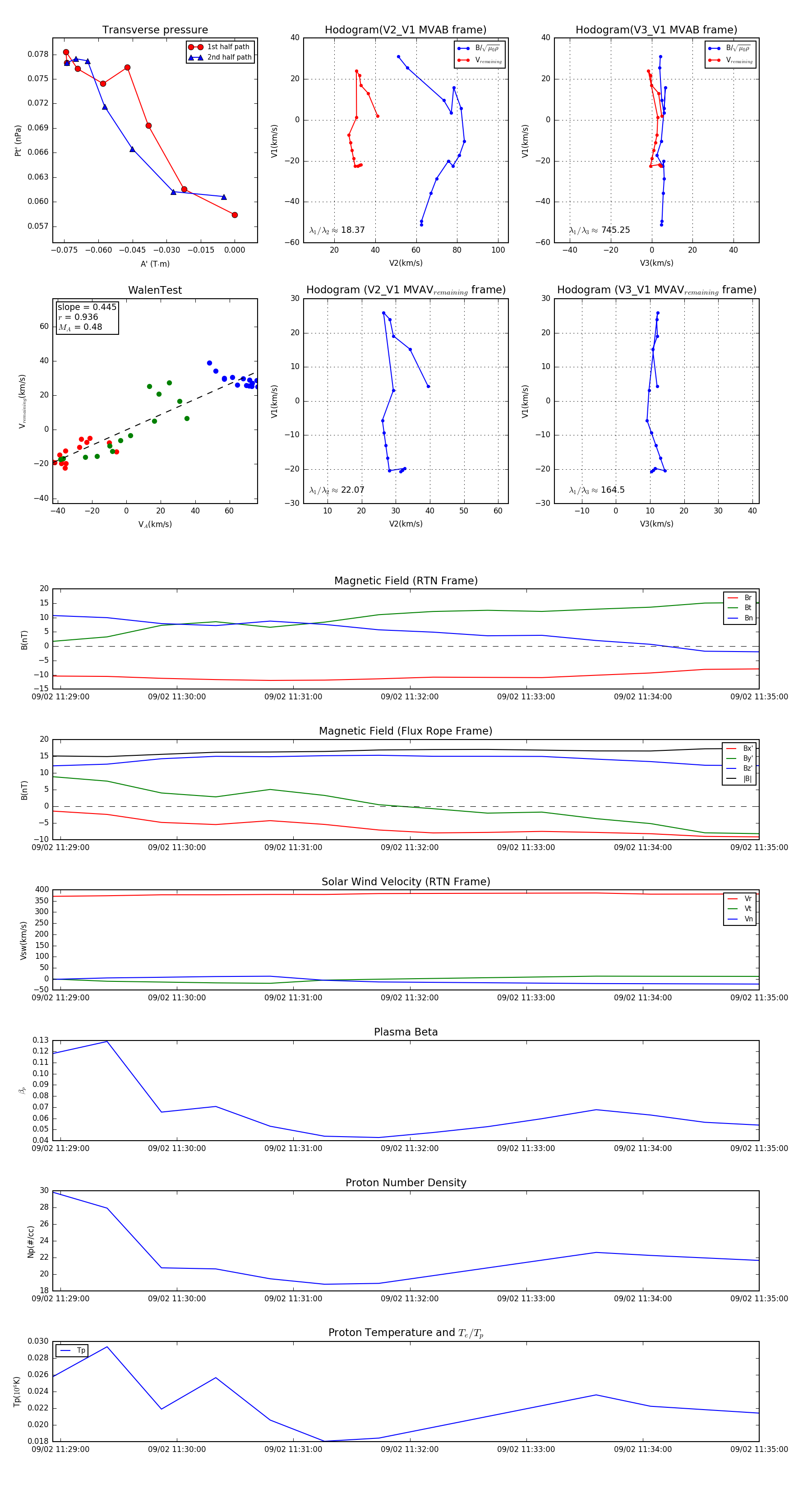
Flux Rope in 2024

Flux Rope Event 2024-09-02 11:28:56 ~ 2024-09-02 11:35:00 (365 seconds)


plot