HOME   LIST
‹–   –›

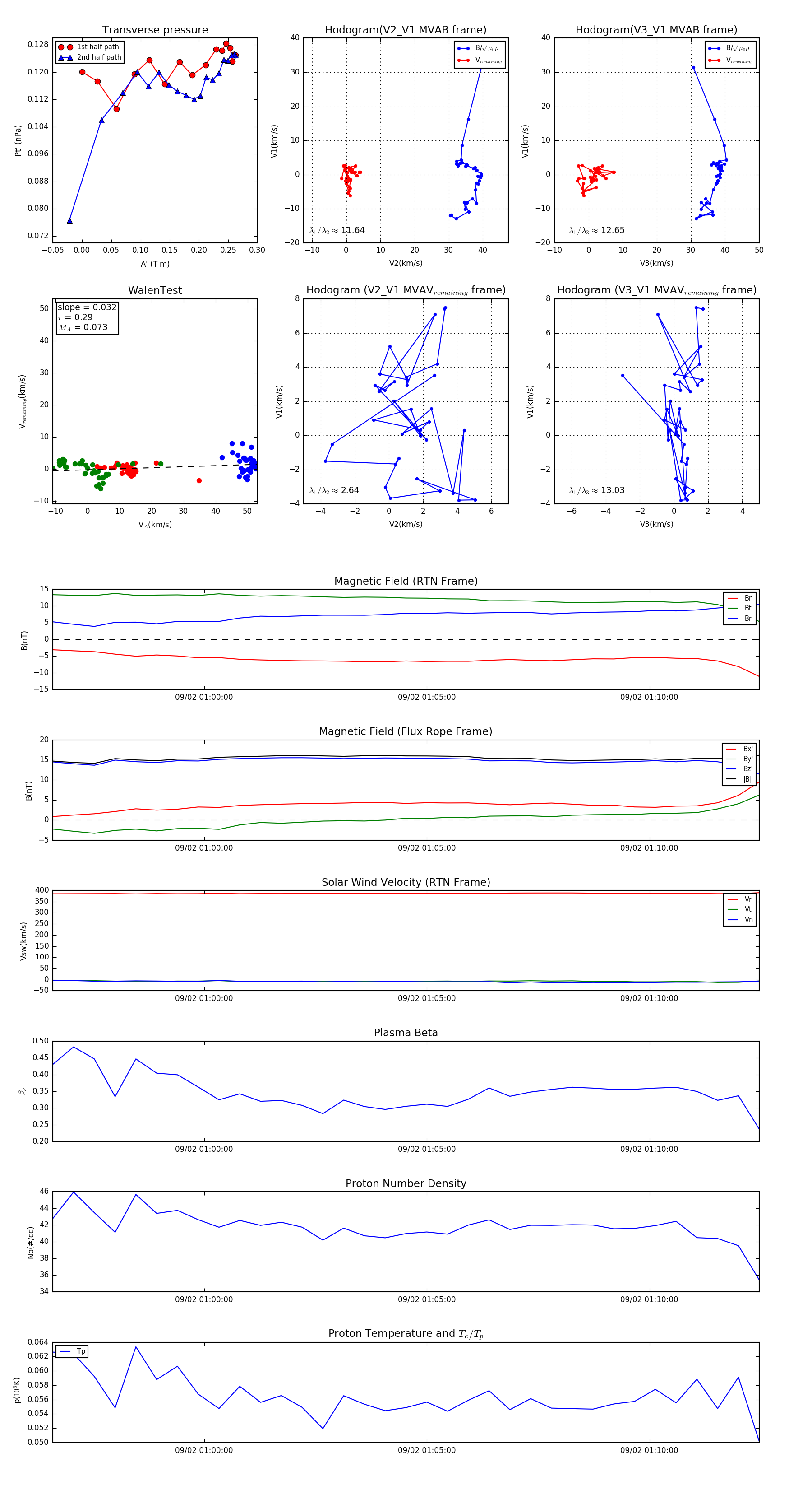
Flux Rope in 2024

Flux Rope Event 2024-09-02 00:56:36 ~ 2024-09-02 01:12:28 (953 seconds)


plot