HOME   LIST
‹–   –›

Flux Rope in 2024

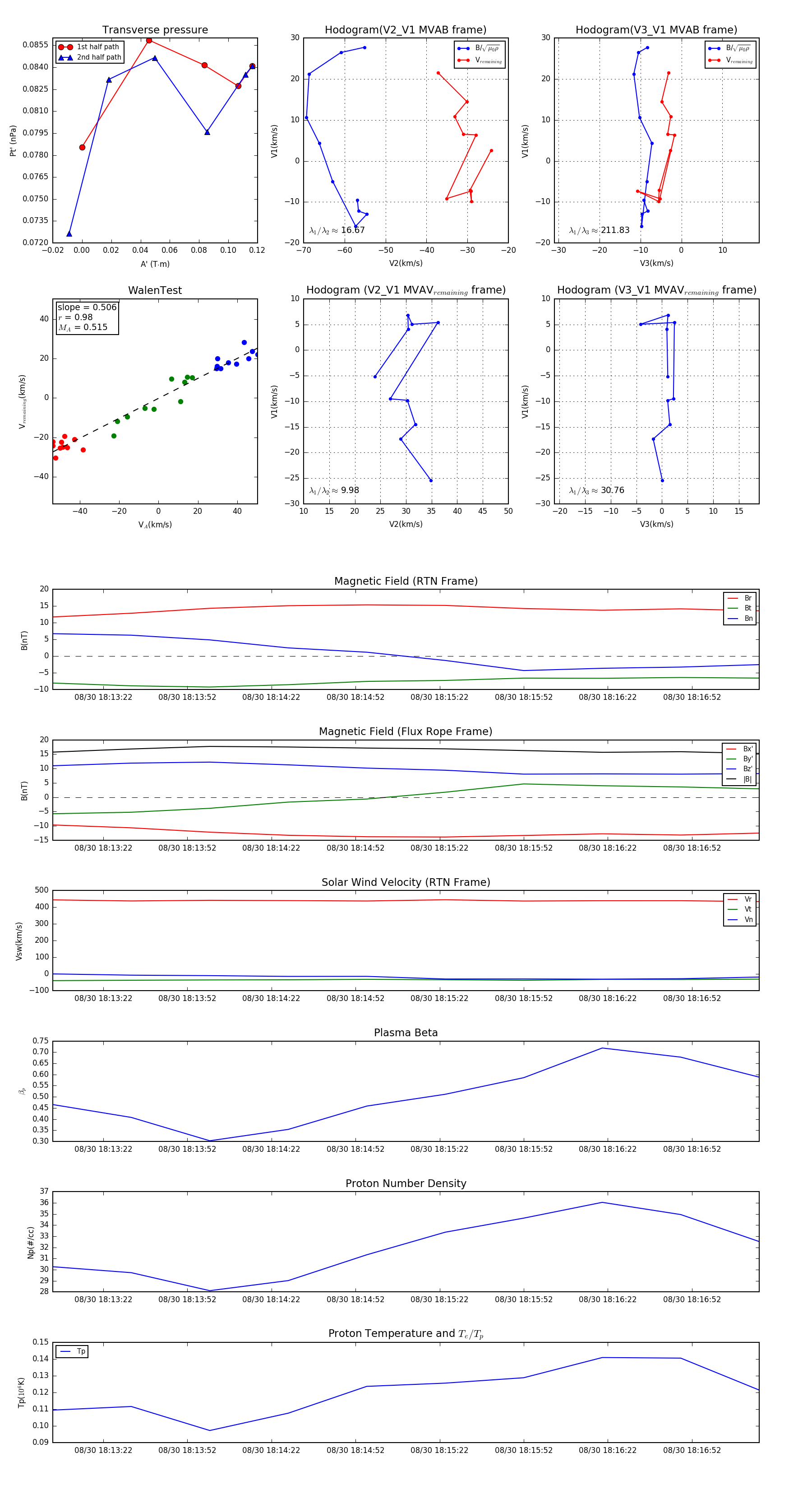
Flux Rope Event 2024-08-30 18:13:04 ~ 2024-08-30 18:17:16 (253 seconds)


plot